据乐华娱乐(02306.HK)3月25日公开的董事会函件,公司建议有条件向王一博授出股份奖励:旨在认可及奖励其对集团业务做出的卓越贡献,寻求维持与王一博的长期合作。
董事会认为,挽留王一博带来的长期稳定性及可持续表现超过对少数股东的最小摊薄影响,更好符合全体股东的整体利益。
此举被视为在王一博合约即将到期的关键时期,公司为挽留这位“顶梁柱”而采取的重要战略举措。
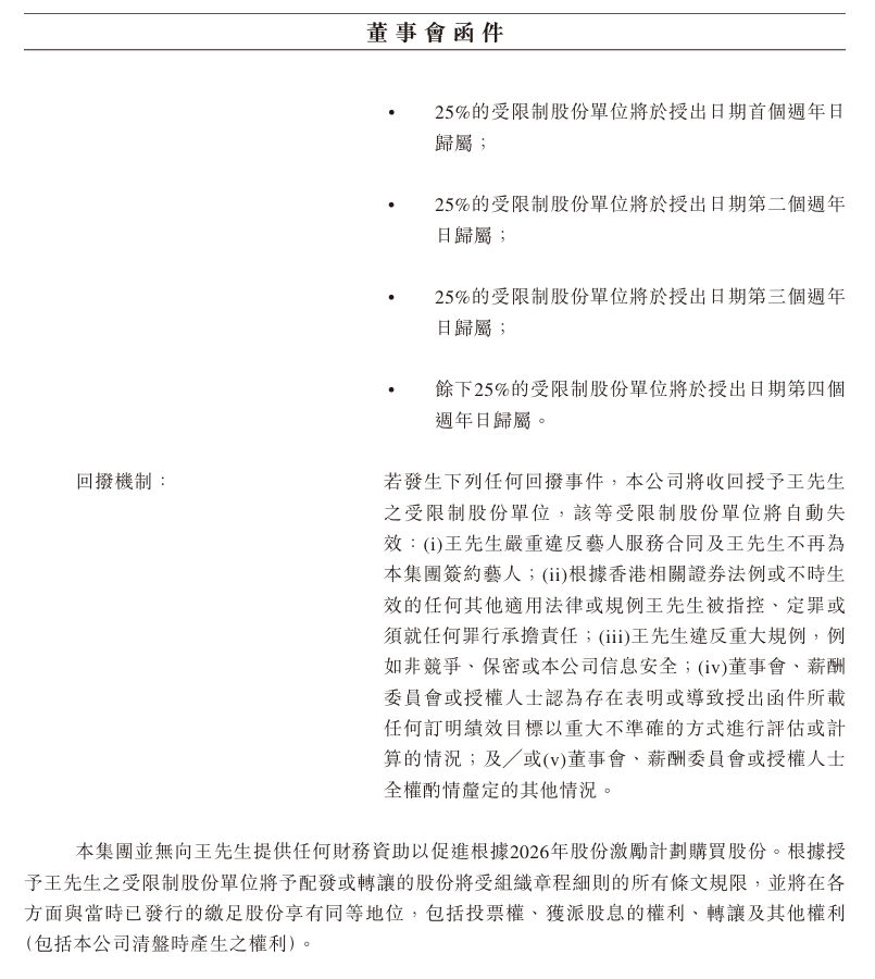
根据公告,乐华娱乐董事会已审议并批准建议采纳“2026年股份激励计划”。该计划有效期10年,最高可授出2000万股股份,来源为公司库存股份。作为该计划的首个重要动作,公司建议在计划获股东批准后,向王一博授出合共1250万个受限制股份单位,约占公司已发行股份的1.51%,购买价为每单位0.01港元。
此次授出因超出个人获授股份奖励上限(已发行股本的1%),需获得股东于股东特别大会上的批准。授出股份的归属期设定为四年,每年归属25%。公告明确,若王一博发生严重违约、被定罪、违反保密或非竞争条款等情况,已授出的股份单位将自动失效。
按乐华娱乐(02306.HK)3月26日收盘股价1.990港元计算,该笔股份奖励的市值约为2487万港元。
爱企查App显示,乐华娱乐的主体公司北京乐华圆娱文化传播有限公司成立于2009年7月,法定代表人为孙一丁,杜华任该公司执行董事,注册资本1.1亿元人民币,经营范围包括组织文化艺术交流活动、技术推广服务、投资咨询、影视策划、包装装潢设计等,由天津乐华管理咨询有限公司等共同持股。
对外投资信息显示,该公司直接对外投资约10家企业,分布在北京、天津、成都等地,版图涉及文化、管理领域,目前超半数为开业状态。除此之外,通过直接或间接的方式,该公司控股约20家企业。
作为乐华娱乐的顶梁柱,王一博为乐华娱乐贡献不菲。乐华娱乐公告显示,王一博所贡献的收入在2019年仅占16.8%,而在2022年前三季度,王一博贡献的收入占同期总收入的59%。而在2024年,乐华娱乐总营收7.65亿,王一博贡献了4.59亿元,占比超过60%。
截至2025年6月末,乐华娱乐共拥有62名签约艺人以及51名参加公司训练生计划的训练生,王一博是乐华娱乐旗下艺人中的核心。除王一博外,知名艺人韩庚也曾系乐华娱乐旗下艺人,目前乐华娱乐旗下其他艺人还包括吴宣仪、朱正廷、黄明昊、唐九洲等。
2025年上半年,乐华娱乐的收入从上年同期的3.47亿元增至4.14亿元,公司净利润从2940万元增至6110万元,主要得益于其艺人管理产生的收入增加。
根据此前公告,王一博与乐华娱乐的艺人管理合同始于2014年10月,至2022年10月期满后续约一次,该份为期四年的合约将于2026年10月到期。
来源:都市现场、钱江晚报、齐鲁晚报、证券时报、第一财经、公开消息等
封图来源:@UNIQ-王一博 微博
订阅后可查看全文(剩余80%)

















