广州作为我国第一批国家历史文化名城,《国家历史文化名城广州历史文化名城保护规划(2021-2035 年)》(下称《规划》)已于近日获广东省人民政府批复。《规划》设置12章,提出“岭南文化中心,魅力开放门户”的目标愿景,总结广州五大历史文化价值和六大名城特色。(相关阅读:《彰显五大价值、六大特色!广州历史文化名城保护迎来纲领性文件》)
《规划》构建了覆盖全面、类型多元的历史文化保护传承体系,推动粤港澳大湾区联动保护和文化发展,构筑文化与生态共融的市域保护发展格局,协调历史城区保护发展,加强历史文化街区和历史风貌区、历史文化名镇名村传统村落、不可移动文物、历史建筑和传统风貌建筑、非物质文化遗产等保护活化利用和宣传,建立全过程工作机制和分期计划,为广州名城保护提供保障。
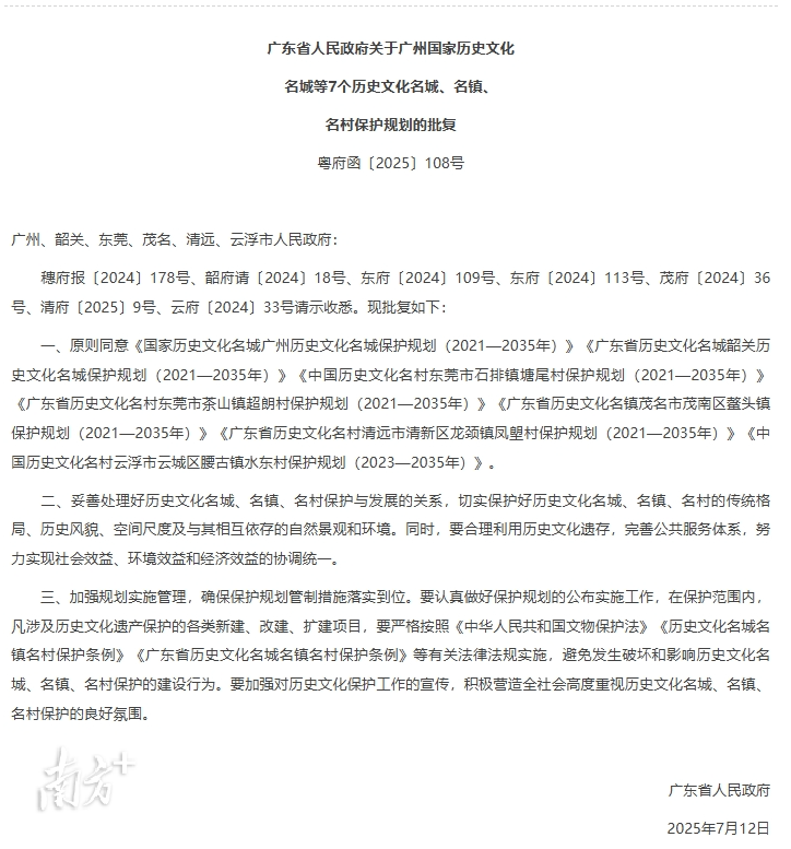
广东省人民政府在批复中提到,要妥善处理好历史文化名城、名镇、名村保护与发展的关系,切实保护好历史文化名城、名镇、名村的传统格局、历史风貌、空间尺度及与其相互依存的自然景观和环境。同时,要合理利用历史文化遗存,完善公共服务体系,努力实现社会效益、环境效益和经济效益的协调统一。
此外,各地应加强规划实施管理,确保保护规划管制措施落实到位。要认真做好保护规划的公布实施工作,在保护范围内,凡涉及历史文化遗产保护的各类新建、改建、扩建项目,要严格按照《中华人民共和国文物保护法》《历史文化名城名镇名村保护条例》《广东省历史文化名城名镇名村保护条例》等有关法律法规实施,避免发生破坏和影响历史文化名城、名镇、名村保护的建设行为。要加强对历史文化保护工作的宣传,积极营造全社会高度重视历史文化名城、名镇、名村保护的良好氛围。
南方+记者 李鹏程
通讯员 穗规资宣
南方日报、南方+客户端原创,未经授权不得转载
编辑 李嘉益
校对 胡柔群
订阅后可查看全文(剩余80%)
