十五运会开幕式倒计时2天,江门全城随处可见志愿者忙碌的身影。
在市委社会工作部的指导下,江门赛区启动“盛会江门”“活力江门”“乐游江门”“微笑江门”城市志愿服务四大行动,倡导社会力量以实际行动,助力“办好一个赛会,提升一座城市”目标实现,构建起全方位覆盖、多层次响应、高品质服务的城市志愿服务保障体系,为城市形象提升注入志愿活力。
盛会江门
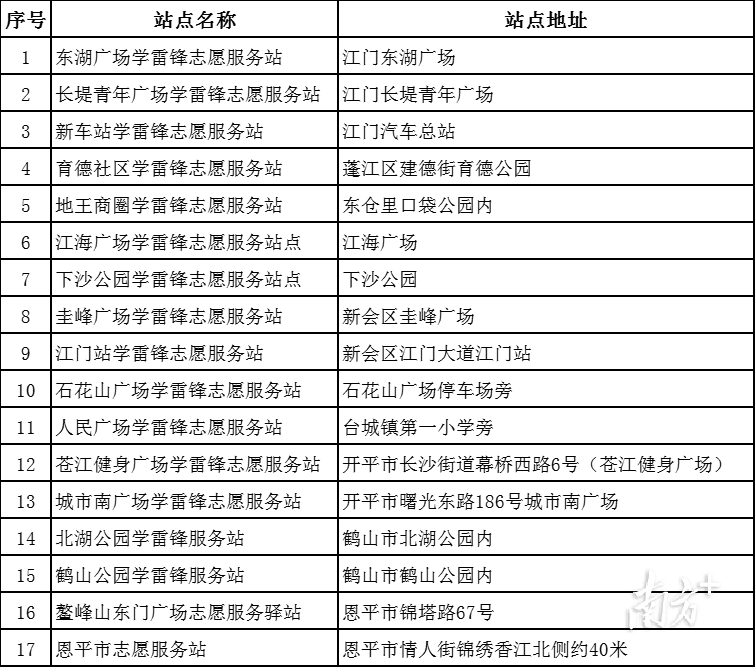
在各县(市、区)三区四市重要交通枢纽、公园景点、文化广场指定一批城市志愿服务站,开展赛事信息普及,包括十五运会和残特奥会的举办时间、赛事项目、江门赛区场馆分布及观赛指南等。
通过海报、标语倡导遵守赛场秩序、尊重运动员(特别是残特奥会运动员)、爱护公共设施等文明行为。根据站点实际,开展江门赛区承办项目互动体验活动,增强公众参与感。依托站点宣传栏、电子荧屏等进行赛事动态信息、宣传片、志愿者服务风采宣传,并为市民、游客同步提供赛事最新资讯指引,积极营造喜迎盛会的浓厚城市氛围。
目前,首批17个城市志愿服务站点已全部落地,遍布7各县(市、区)。
活力江门
各级志愿服务队伍开展科学健身知识普及、基础动作教学(如广场舞、太极拳、跑步等),倡导全民健康理念;结合赛事热点组织城市定向、骑行、健走等群众性活动;发动志愿者为各类群体性体育比赛(如网球、马拉松赛等)提供赛会和后勤保障服务。
乐游江门
利用十五运会和残特奥会举办期间大量赛会人员和外地观众到江门的机会,博物馆、文化馆、旅游景点、旅游机构组织和发动志愿者开展侨乡文化宣传体验、义务讲解、路线指引等服务。
高校和社会志愿服务队伍宣传“江门三点三精彩之旅”品牌,参与 2025“江门三点三精彩之旅”茶饮文化周等本地特色大型展会活动,让广大客商、赛会人员和观众“看见江门、体验江门、喜爱江门”。
微笑江门
以辖区内赛事场馆为核心,赛会举办期间根据实际需要,在周边半径 500 米范围内设置固定或流动相结合的志愿服务站点,主要提供观赛路线指引、现场秩序维护、信息咨询答疑、文明倡导等便民服务以及开展爱国卫生活动。
滴滴司机、顺丰速运、骑行之家、淘宝闪购、美团外卖等新业态群体代表,把印有“志愿全运 精彩侨都”的车贴,张贴在网约车与网络配送车上,成为承载着侨都热情、流动在城市脉搏上的“志愿名片”,把赛会的讯息和志愿服务的温度带到城市的每一个角落,实现最广泛、最深入的赛会宣传。
走在江门大街小巷,不期而遇十五运会和残特奥会宣传标语和吉祥物。这些城市角落,经过志愿者打扫清理,变得干净卫生。一个整洁、安全、优美的江门,已经准备好迎接盛会。
别忘了,江门赛区志愿者纪念章将在十五运会开幕式当天上线。参与十五运会和残特奥会赛会志愿服务和城市志愿服务的志愿者,可以通过江门志愿服务信息系统,申请获得纪念章。
南方+记者 李霭莹 通讯员 陈平
订阅后可查看全文(剩余80%)







