近日,广东行政职业学院2026年高层次人才引进公告(下称《公告》),明确面向海内外公开引入各类高层次人才共20名,全职引进的高层次人才如符合学校人才引进入编条件的,将按照有关程序给予事业编制。各类高层次人才报名时间自2026年1月19日起。
广东行政职业学院(广东青年职业学院)为省属公办高职院校,由原广东行政职业学院、原广东青年职业学院于2020年6月整合而成,现有花都、白云两个校区。该校2025年招生专业37个,拥有中央财政重点支持专业4个、省级品牌专业3个、省级高水平专业群4个、省级公共实训中心1个。
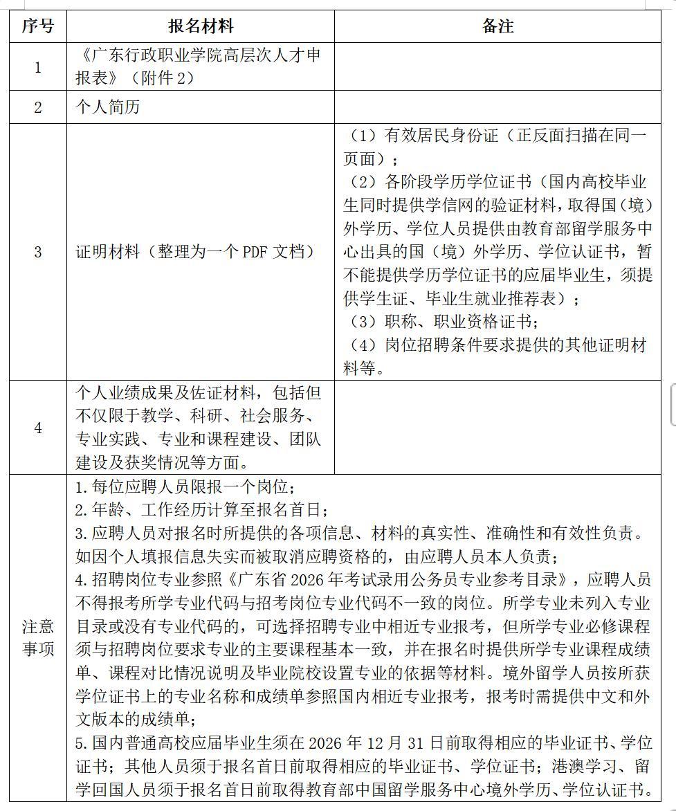
本次引进岗位面向普通高等院校应届博士毕业生、社会上具有国家承认学历学位的博士研究生或具有副高职称以上人员,年龄45周岁以下,具有正高职称者,放宽至50周岁以下。
招聘岗位包括广行学者特聘教授(A、B类岗位计划)、广行学者拔尖人才(C类岗位计划)和广行学者青年英才(D类岗位计划)。
其中,全职引进人才可申请学校“广行学者”岗位,除常规工作薪资(25万-60万元/年)外,聘期内可享受最高120万的安家费、项目配套经费等政策资金支持。
在引进程序方面,本次高层次人才实行长期报名、分批考核、招满即止。广东行政职业学院将根据人才引进工作程序择机组织资格审查和直接业务考核。
以下为具体《公告》内容:
广东行政职业学院2026年高层次人才引进公告
广东行政职业学院(广东青年职业学院)为省属公办高职院校,由原广东行政职业学院、原广东青年职业学院于2020年6月整合而成,现有花都、白云两个校区。学校现设有公共管理学院、社会工作学院(政法学院)、财政金融学院(工商管理学院)、计算机学院、智慧政务学院(电子信息学院)、外语外贸学院(国际交流学院)、文化旅游学院(新闻传播与艺术设计学院)、继续教育学院、马克思主义学院、公共课教学部、创新创业学院等10多个教学部门。2025年招生专业37个,包括了凸显“行政+”特色的行政管理、党务工作、青少年工作与管理专业等,拥有中央财政重点支持专业4个、省级品牌专业3个、省级高水平专业群4个、省级公共实训中心1个。学校坚持打造“行政+”办学特色,全力实施“六本”工程,为机关企事业单位着力培养富有家国情怀和具备通用行政能力的高素质技术技能人才。
学校高度重视人才队伍建设,秉持“人才是第一资源”的理念,深入落实广东“百万英才汇南粤”行动计划,充分利用粤港澳大湾区区位优势,为服务地方经济社会发展发挥重要作用。因学校事业发展,现面向海内外公开引入各类高层次人才。朝气蓬勃、奋发创新、行稳致远的广东行政职业学院诚邀您加盟,共创未来。
一、引进岗位及数量
普通高等院校应届博士毕业生、社会上具有国家承认学历学位的博士研究生或具有副高职称以上人员,共计20名。
二、引进条件
(一)基本条件
1.具有中华人民共和国国籍;
2.遵守宪法和法律;
3.拥护中国共产党领导和社会主义制度;
4.具有良好的政治素质和道德品行;
5.具有正常履行职责的身体条件和心理素质。
(二)年龄条件
45周岁以下;具有正高职称者,放宽至50周岁以下。
(三)有下列情况之一者,不得报名参加招聘
1.受过党纪、政务处分尚未解除处分的;
2.曾被开除公职或曾被开除中国共产党党籍的;
3.曾因犯罪受过刑事处罚(或受过劳动教养)的(含正在服刑期间的);
4.有违法违纪嫌疑正在接受审查的;
5.被依法列为失信联合惩戒对象的;
6.法律、法规规定的其他情形。
(四)各类型人才岗位条件
1.广行学者特聘教授(A类岗位计划)
师德高尚、学术造诣高深,有重大基础原创性学术贡献、做出奠基性研究工作、取得学科重大理论突破的学者,主持过国家重大、重点项目或课题,或获得过国家级科技奖励、人才称号,在学科(专业)建设、科学研究、人才培养或社会服务等方面经验丰富,能正确把握学科发展方向,推动高水平学科(专业)建设。
2.广行学者特聘教授(B类岗位计划)
学术水平高,在本学科或专业领域内具有良好的国际学术影响力;科研能力强,业绩突出,获得过国家级技术能手、省部级及以上科技奖励、人才称号(省特支计划教学名师),或者就职于国际知名企业、高水平大学和科研机构受聘为相当于教授的高层次留学人才,或者国内外知名企业的技术主要负责人和核心项目负责人,或者拥有国内外高水平发明专利,获得国内重大投资资助人员等。
3.广行学者拔尖人才(C类岗位计划)
具有较高的学术素养和较大的发展潜力,有较强的组织协调能力和良好的团队协作精神,对本学科(专业)领域前沿问题有独到见解,具有创新性工作思路,近五年取得具有重要创新和重大影响的标志性成果,具有较高的教学水平,具有成为该领域省级以上重点学科(专业)领军人才或学术带头人、省级教学团队带头人、省级教学成果奖主持人的发展潜力。
4.广行学者青年英才(D类岗位计划)
具有在海内外高校、科研机构学习或从事相关教学、研究工作的经历,近五年在相关领域取得一系列优秀的学习或研究成果,在国内高校(科研机构)担任副高级及以上职务的学者,或省级技术能手,或国内高水平大学的优秀应届博士研究生等,具有较好的教学水平和良好的发展潜力。
三、相关待遇及考核指标
(一)薪酬待遇
1.全职引进的高层次人才如符合学校人才引进入编条件的,按照有关程序给予事业编制,工资及福利待遇按广东省及学校有关规定执行。
2.全职引进人才可申请学校“广行学者”岗位,除常规工作薪资(25万-60万元/年)外,聘期内可享受最高120万的安家费、项目配套经费等政策资金支持,具体如下:

图片1 受访者 供图
3.享受学校科研平台资源,按照《科研工作量办法》《标志性成果奖励办法》等规定,超出聘期任务的代表性业绩成果另外给予适当奖励。
4.学校提供完善的保障体系,按规定缴纳社会保险、住房公积金,享受改革性住房补贴、工会福利和生活补贴等。
5.协助办理广东省“人才优粤卡”和广州市“人才绿卡”,享受广东省、广州市提供的人才一站式配套服务。享受粤港澳大湾区个人所得税优惠政策,对符合相关条件的人才,将由政府给予财政税收补助。
6.学校鼓励团队引进和个人引进相结合,柔性引进的其他优秀人才或团队,可以项目任务制和服务期限面议工资待遇和科研启动经费,具体“一事一议”。
(二)考核指标
高层次人才聘期为5年,聘期内的考核指标按照《广东行政职业学院(广东青年职业学院)高层次人才引进和管理办法》有关规定执行,其中:
A类人才:一级指标3项+二级指标1项。
B类人才:一级指标2项+二级指标2项。
C类人才:一级指标1项+二级指标3项。
D类人才:二级指标4项。
四、引进程序
高层次人才实行长期报名、分批考核、招满即止。学校根据人才引进工作程序择机组织资格审查和直接业务考核。
(一)报名时间
各类高层次人才报名时间自2026年1月19日起,其中报名时为非事业编制人员身份的D类岗位计划人才,报名时间以广东省人社厅网站发布的公开招聘公告时间为准。
(二)报名方式
采用电子邮件方式网上报名,应聘人员应在招聘公告规定时间内将报名材料打包压缩,并以附件形式发送至学校招聘工作邮箱(gdxzzyxyrszp@163.com),压缩包及邮件主题均命名为“姓名+人才引进报名+岗位代码”。
(三)资格审查
学校对应聘人员资格条件进行资格审查。资格审查贯穿招聘工作全程,在招聘各环节发现应聘人员不符合报考条件,或提供的材料、信息不实的,取消其报考资格或聘用资格。
(四)直接业务考核
考核分为初步考核和正式考核。在综合成绩合格的应聘人员中,按照综合成绩由高到低的顺序择优录取,如同一岗位应聘人员综合成绩相同的,则按正式考核时主评委评分高低顺序确定名次,如主评委评分仍然相同,则另行组织考核。
(五)体检、考察
体检标准、工作要求和程序、工作纪律执行《广东省事业单位公开招聘人员体检实施细则(试行)》有关规定。体检由学校统一组织安排,体检结果将通过电话等形式通知体检人员。
体检合格者进入考察程序。考察工作按照招聘有关规定组织实施。
(六)公示和聘用
经考核、体检、考察后确定拟聘用人选。拟聘人员名单在广东行政职业学院招聘公告专栏(https://www.gdxzzy.edu.cn/zpgg.htm)网站公示,公示时间为5个工作日。经公示无异议的,按规定办理相关手续。
五、有关问题的说明
1.学校根据应聘者的学术背景,立足专业发展需求,结合岗位匹配度等情况,按照有关考核程序综合分析研判确定最终引进层次。
2.应聘人员应遵守纪律,应聘时提供的所有材料必须全面、真实、准确,资格审查贯穿招聘录用全过程,如在任一环节发现弄虚作假、隐瞒个人情况、师德师风不端等不良行为,一经查实,一律取消应聘资格和成绩,已签订的聘用合同或协议无效。
3.落实回避有关规定,应聘者须按照《事业单位人事管理回避规定》主动提出回避申请。
4.以上引进条件、内容、相关待遇要求和聘后管理规定如遇国家、省、市和学校各项政策发生调整,则按新规定、政策执行。本公告由学校人力资源部负责解释。
六、联系方式
部 门:人力资源部
联系电话:丁老师,020-86870882
电子邮箱:gdxzzyxyrszp@163.com
地 址:广州市花都区迎宾大道西28号
邮政编码:510800
附件:
附件1:广东行政职业学院高层次人才引进需求表.xlsx
附件2:广东行政职业学院高层次人才申报表.doc
附件3:广东行政职业学院高层次人才评价指标.pdf
南方+记者 陈理
订阅后可查看全文(剩余80%)
