香港特区行政长官李家超近期发表任内第二份施政报告,主题为“拼经济谋发展 惠民生添幸福”。香港生产力促进局(简称“生产力局”)表示将全力配合香港特区政府,善用国家支持香港建设国际创新科技中心及香港作为环球金融中心的优势,把先进的技术和海外资金“引进来”,同时发挥“香港制造”品牌优势,引领企业“走出去”,进一步完善香港创科生态圈。
日前,记者从生产力局举办的媒体分享会获悉,在香港特区政府现有的约50个特区政府资助计划中,由生产力局担任秘书处负责执行的共10项,其中8项正在接受中小企业申请。生产力局正积极通过香港特区政府资助,助力港资中小企业在粤港澳大湾区发展。
生产力局首席营运总监林芷君表示,生产力局将在多个资助计划持续发力,简化申请流程,助力港资企业在大湾区实现“双向奔赴”,带动湾区资源要素充分融合,优势互补。

香港生产力促进局首席营运总监林芷君。
“资助易”让资助项目申请更容易,一年浏览次数超43万
作为1967年成立的香港法定机构,生产力局不仅是香港规模最大、实力最强的应用研发机构之一,旨在利用创新科技帮助香港制造业转型升级、促进新型工业化发展,同时,生产力局在执行香港特区政府资助计划方面已有数十年的经验。
据林芷君介绍,香港特区政府资助计划适合不同行业,服务对象广泛,包括中小企业、机构、初创企业、非营利组织、个人等。生产力局于2021年成立资助计划科,担任了多项香港特区政府资助计划的执行机构。2022–2023财政年度(2022年4月1日至 2023年3月31日),生产力局共收到超过2.2万宗的资助申请(中小企业获批申请占比达89%),获批金额约35亿港元,申请数量和获批金额同比均有显著增长。

BEE“资助易”网上平台于2022年9月推出,用户可“一站式”了解20多个香港特区政府资助计划。
值得关注的是,生产力局于2022年9月推出BEE“资助易”网上平台,涵盖众多资助范畴,促进数字化与网络安全、智慧与绿色生活、中小企及初创企业支持,协助在港企业开拓业务发展。截至今年9月初,“资助易”浏览次数已超过43万,今年3月上线的“资助易”APP下载量也超过1.2万,让企业申请资助流程更顺畅。
记者打开“资助易”网上平台了解到,有意申请的企业、机构等,不仅可以“一站式”了解“发展品牌、升级转型及拓展内销市场的专项基金(BUD专项基金)”“科技券(TVP)”“中医药发展基金(CMDF)”“新能源运输基金(NET Fund)”等20多项香港特区政府资助计划资讯,而且可以进行申请资格自助检查,让用户检视自身企业状况及业务发展需求,同时了解资助目标、范畴和申请要求等,自行评估申请资格。具有方便快捷、省时方便、信息准确全面的特点。
资助计划是否全年都接受申请?我需要通过中介机构申请资助计划吗?资助计划的电话热线是什么?我不知道如何填写申请表,我该怎么办?……对于申请资助计划过程中的常见问题,“资助易”网上平台也都一一解答。
“即使对于人手有限的中小企业来说,通过‘资助易’申请项目也非常简单,不需要中介帮助。企业不仅可以通过网站,也可以通过手机APP申请。”林芷君表示,“资助易”的一站式网上平台不仅有生产力局担任执行机构的10项香港特区政府资助计划,还有多项计划来自香港特区政府创新科技署、工业贸易署、环境及生态局等机构发起的项目。
企业善用香港特区政府资助,“科技券”最受香港中小企业欢迎
“营商路上企业必然遇上各种挑战及机遇。作为香港工商及制造业界的最强后盾,生产力局一直鼓励企业善用香港特区政府资助,应对瞬息万变的市场环境。” 林芷君表示,希望更多中小企业结合自身发展情况,充分利用香港特区政府资助计划,从科技研发、技术改造、人才培训等多方面寻找发展新机遇,进一步探索港资中小企在内地发展新模式,推动两地优势共享、合作持续“升温”。
哪些政府资助项目最适合中小企业申请?据她介绍,在生产力局收到的2.2万宗申请中, “科技券”(TVP)最受香港中小企欢迎,接获的申请数目也最高,约占整体申请的七成。
“该项计划的受欢迎程度也从侧面说明香港近年来推行智慧城市建设的成效。”林芷君说,新型工业化和智慧城市发展是香港特区政府,也是生产力局着力推进的发展方向,期望以此让香港生产力再进化,再创高峰。
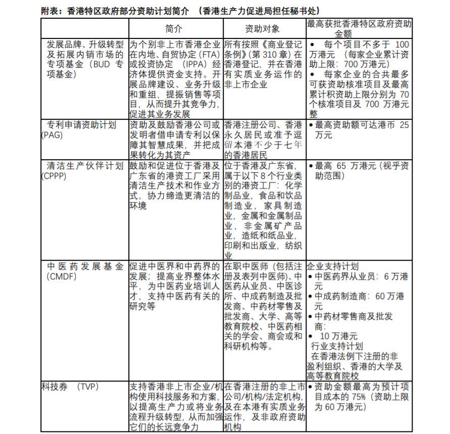
据介绍,“科技券”是一项助拓展香港业务的资助计划,支持非上市本地企业或机构使用科技服务和方案,以提高生产力或将业务流程升级转型,从而加强长远竞争力,其资助金额最高为预计项目成本的75%,资助上限为60万港元。
哪些资助计划适合到广东等内地省市开展业务的港资企业申请?她以生产力局担任秘书处的BUD专项基金(Dedicated Fund on Branding, Upgrading and Domestic Sales)为例指出,该基金为个别非上市香港企业在内地、自贸协议(FTA)或投资协议(IPPA)经济体提供支持,支持它们“走出去”开展品牌建设、业务升级和充足,促进销售等项目,从而提升其竞争力,促进其业务发展。
“申请BUD基金的企业中,约80%是在走向内地的,比如港资企业在内地进行技术改造和数字化改造项目等等,都申请该基金。”林芷君举例说,1981年成立的港资企业安翘有限公司,通过该资助购买自动裁床机等自动化设备,既通过申请项目资助降低了自身成本,营运效率也同比提高了200%。
据介绍,截至2022年年底,BUD专项基金共批出1356个申请,总资助总金额达9.6965亿港元,每家企业累计资助上限为700万港元(单个项目不高于100万港元)。该基金资助按照50:50对等原则提供,即香港特区政府资助个别项目总核准开支的50%,企业须以现金形式承担不少于该项目总核准开支的50%。
此外,清洁生产伙伴计划(CPPP)鼓励和促进位于香港及广东的港资工厂采取清洁生产技术和作业方式,协力缔造更清洁的环境,单个项目资助上限为65万港元,全年接受申请,适合化学制品业、食品和饮品制造业、家具制造业、金属和金属制品业、非金属矿产品业、造纸和纸品业、印刷和出版业、纺织业等8个行业类别的港资工厂申请。
林芷君表示,生产力局的资助计划科由四个核心元素所组成包括:专业诚信、卓越营运、数字化、优质客户服务,尤其重视“专业诚信”以及“卓越营运”,以非常审慎的态度处理每个个案的审批过程,为香港特区政府资助计划提供秘书处服务。
生产力局也不断通过数字化等手段,方便用户申请,并提升营运效率,尽量缩短审批时间,在审慎审批、高效审批之间追求平衡。
《施政报告》提出将在“发展品牌、升级转型及拓展内销市场的专项基金”下推出“电商易”,让企业可于基金700万港元的累计资助上限中,运用100万港元推行电商项目。据悉,为助力港资企业品牌、升级转型及发展内地市场业务,生产力局于2023年6月加设“BUD专项基金-申请易”,进一步简化申请表格及所需递交证明文件,企业每六个月可提交一次申请,申请处理时间缩短为30个工作日内完成,申请数目对比2022年同期(4-8月)同比增幅84%,每个申请最高资助上限为最高10万港元。
林芷君表示,生产力局还举办或参与多场线上线下研讨会和外展推广活动,协助中小企寻求合适的资助计划,帮助企业加快实践智能制造、升级转型,希望更多符合条件的中小企业、机构、初创企业、非营利组织、个人等,充分了解、积极申请香港特区政府资助项目,积极升级转型,创优增值。
另外,香港特区政府也将通过“新型工业化资助计划”为生产商在香港设立新的智能生产线提供资助。《施政报告》还提出,目标是将智能生产线由目前约30条增至2027年超过130条。生产力局将成为落实这一目标的主力军,推动香港新型工业化。目前已有50个在香港建立智能生产线的项目已经或即将完成,到2025年,生产力局将推动落成67条智能生产线,涵盖电子、生命健康、新材料等行业,助力企业升级转型。
除了政府资助,生产力局还为企业提供先进技术、人才培训等一站式服务,为企业提供最合适的创新科技方案,引领大湾区工业以创新及科技驱动业界加快形成新质生产力,实现新型工业化。
相关专题>>>香港生产力促进局在大湾区
【撰文】马芳
【图片】受访单位供图
订阅后可查看全文(剩余80%)


