职称是专业技术人才
学术技术水平
和专业能力的主要标志
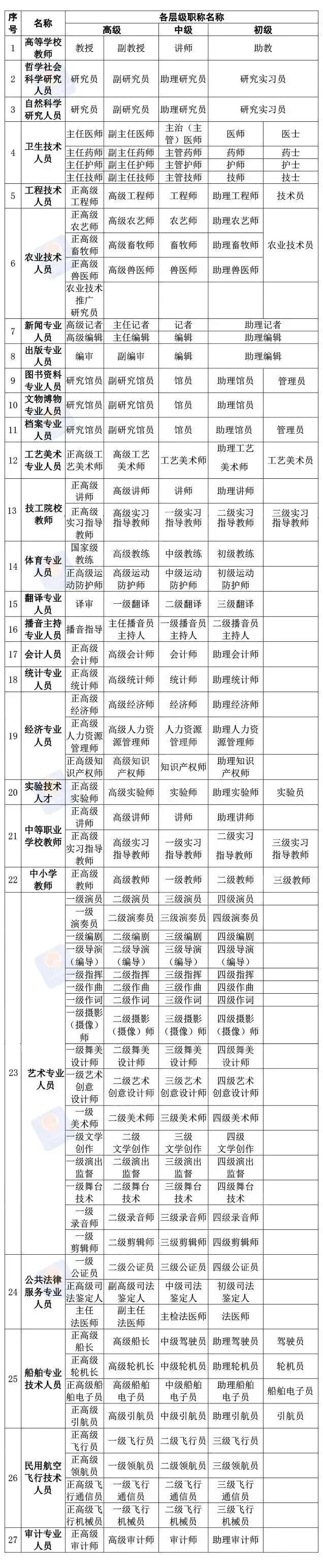
职称都有哪些?
收好这张表,一查全知道↓
职称评审程序有哪些?
职称评审
是按照评审标准和程序
对专业技术人才品德、能力、
业绩的评议和认定
职称评审结果
是专业技术人才
聘用、考核、晋升等的重要依据
职称评审的基本程序包括
1、申报、审核
申报人应满足申报条件要求,按照规定提交申报材料;
申报人所在工作单位先对申报材料进行核实,在单位内部进行公示后,逐级报职称评审委员会组建单位审核。
2、评议组或评审专家评议
对申报人提出评议意见,作为评审会议表决的参考。
3、评审
评审委员会组建单位组织召开评审会议,采取少数服从多数的原则进行投票表决。
4、评审结果公示
职称评审委员会组建单位应当对评审结果进行不少于5个工作日的公示,接受社会监督。
5、评审结果确认、备案
经公示无异议的评审通过人员,由人力资源社会保障行政部门或者职称评审委员会组建单位确认;
具有职称评审权的用人单位,其评审通过人员应当向职称评审委员会核准部门备案。
职称申报流程是什么?
不同群体的职称申报流程
各有不同
√
国有企事业单位专业技术人才
一般情况下,由用人单位对其业绩情况进行审核、公示、推荐申报,按规定程序逐级报送相应评审机构。
√
民营企业专业技术人才,一般在劳动关系所在地自愿参加职称评审,具体来说可在创业孵化基地、高新技术开发区、科技园区等地设立的职称申报受理服务点,或通过人才中介服务机构、工商联、行业协会商会、学会等社会组织进行职称申报。
经批准离岗创业或到民营企业兼职的高校、科研院所、医疗机构等企事业单位专业技术人才,3年内可在原单位按规定申报职称,其创业和兼职期间工作业绩作为职称评审的依据。
被派驻外地连续工作一年以上的,可按有关规定在派驻地申报职称评审。
√
自由职业者
符合条件的自由职业者也可根据属地原则,申报参加当地人力资源社会保障部门组织的职称评审。
来源:人力资源社会保障部微信公众号
订阅后可查看全文(剩余80%)




