卖家在淘宝平台上获得过多差评或违规记录,一旦收到投诉,可能面临直接退货退款或仅退款的判定。
最近,淘宝对外发布了关于变更《淘宝平台争议处理规则》的公示通知,该通知从昨天开始正式生效。
这也意味着,自拼多多和抖音之后,又一家电商平台推出了“仅退款”的售后机制。
这一机制目的是为了给消费者提供更好的用户体验,同时对那些长期服务不到位,质量不可靠的商家采取更严格的举措。
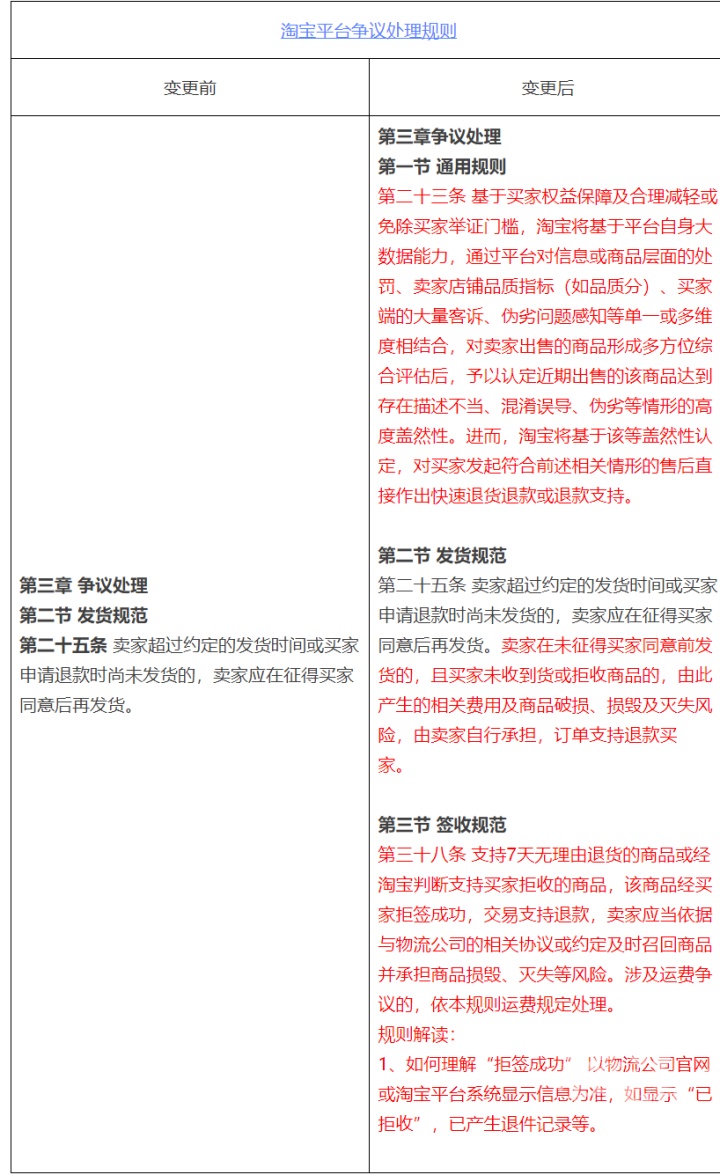
从调整过的新规来看,第一条为“新增淘宝基于平台自身大数据能力,识别多维度结合,对于买家发起符合相关情形的售后,做出快速退款或退货退款的规则依据”。
具体来说,基于买家权益保障及合理减轻或免除买家举证门槛,淘宝将基于平台自身大数据能力,通过平台对信息或商品层面的处罚、卖家店铺品质指标(如品质分)、买家端的大量客诉、伪劣问题感知等单一或多维度相结合,对卖家出售的商品形成多方位综合评估后,予以认定近期出售的该商品达到存在描述不当、混淆误导、伪劣等情形的高度盖然性。
淘宝将基于该等盖然性认定,对买家发起符合前述相关情形的售后直接作出快速退货退款或退款支持。
也就是说,如果差评或者违规情况过多,一旦被投诉,卖家会被平台直接判定退货退款或仅退款。
变更第二条关于发货规范:“针对卖家存在延迟发货、强制发货的且未经买家同意的情形”,由此产生的相关费用及商品破损、损毁及灭失风险,由卖家自行承担,订单支持退款买家。
这也意味着,如果卖家在未经买家允许的情况下,延迟发货、强制发货,系统支持买家“仅退款”。
第三条则是有关“7天无理由退货”商品或买家拒收的商品,支持买家在拒签后申请退款。
“仅退款”是拼多多率先推出的售后机制,即当消费者向平台申请“仅退款”后,如果商家在48小时内未进行操作,系统则会默认商家同意退款申请,自动发起退款。这一明显倾向于用户的机制也被认为是拼多多从电商红海杀出血路的关键一步。
不过现在,除了低价策略,“仅退款”的售后机制也正逐渐成为电商行业标准。
今年9月21日,抖音电商也在《商家售后服务管理规范》中更新了一条有关“仅退款”的规则:抖音商家“商品好评率低于70%,平台有权对该商品交易订单的售后申请采取支持消费者仅退款、退货退款包运费的措施,商品好评率连续7天恢复到70%以上可解除。”
“仅退款”在很大程度上保护了消费者权益,但也对于商家来说,也意味着不确定性和风险。比如今年3月,因为“仅退款”机制导致拼多多部分商家积怨很深,最终导致集中反抗,数十家品牌店就遭遇了有组织的“炸店”。
对此,淘宝提出了大数据的解决方案。新规将根据卖家的实际经营作出判断,从而决定对于买家的快速退货退款或退款请求是否支持。相当于为卖家规辟了“羊毛党”薅羊毛的风险。另外,淘宝也为商家提供快捷申诉通道,30天以内的订单商家都可以提起申诉。
这也是淘天高层人事动荡后,打出的第一张牌。从此前的人事任免来看,新上任的高管不仅年轻,还在各条业务线围绕提升用户体验方面做出过突出贡献和创新。
而早在今年5月份,马云曾为淘天开出过“药方”,指出未来的三大方向分别是,回归淘宝、回归用户、回归互联网。
此次“仅退款”机制的推出,也是淘天朝“回归用户”方向踏出的一大步。
订阅后可查看全文(剩余80%)
