11月20日,据浪潮新闻报道,陕西西安李女士的父亲2020年在西安交通大学第一附属医院(以下简称“西交大一附院”)接受心脏瓣膜置换手术46天后离世,花费60余万元(自费32万余元)。事后李女士发现,医院为父亲做手术使用的瓣膜产品在发票上显示单价仅为3万多元,但是医院却卖给他们28万元。
26日,交大一附院就此事发布通报,称患者使用的介入人工生物心脏瓣膜及配套经心尖介入器按实际采购价28万元向患者收取费用,术前已向患者家属充分告知相关费用及治疗风险,家属签署了知情同意书。
李女士表示她无法认可医院的通报,其认为院方夸大了父亲病情,“院方所陈述的这些是否有证据材料所支撑,请让他们出示。”李女士同时提供了她起诉西交大一附院案件的二审民事裁定书,红星新闻记者看到目前该案已发回重审。
据比对招标公告等
医院所使用的心脏瓣膜集采审核价与收费价一致
在国家药品监督管理局官网,红星新闻记者查阅到李女士父亲此前做手术时使用的“介入人工生物心脏瓣膜”,制造商为苏州杰成医疗科技有限公司(以下简称苏州杰成公司)。该产品由自膨胀介入瓣膜、经心尖介入器组成。自膨胀介入瓣膜型号规格有CVM-AV 21,CVM-AV 23,CVM-AV 25,CVM-AV 27,CVM-AV 29;经心尖介入器型号规格有TA-V 21~27、TA-V 29(2025年8月1日变更为TA-V 9、TA-V 11)。
李女士此前出示了由西安市市场监管综合执法支队调取的供货商购买心脏瓣膜的发票,该发票显示陕西某商贸公司从苏州杰成公司购买了经心尖介入器型号规格:TA-V 21-27(3套);TA-V 29(4套)。自膨胀介入瓣膜型号:CVM-AV 23,CVM-AV 25(2套),CVM-AV 27,CVM-AV 29(3套)。
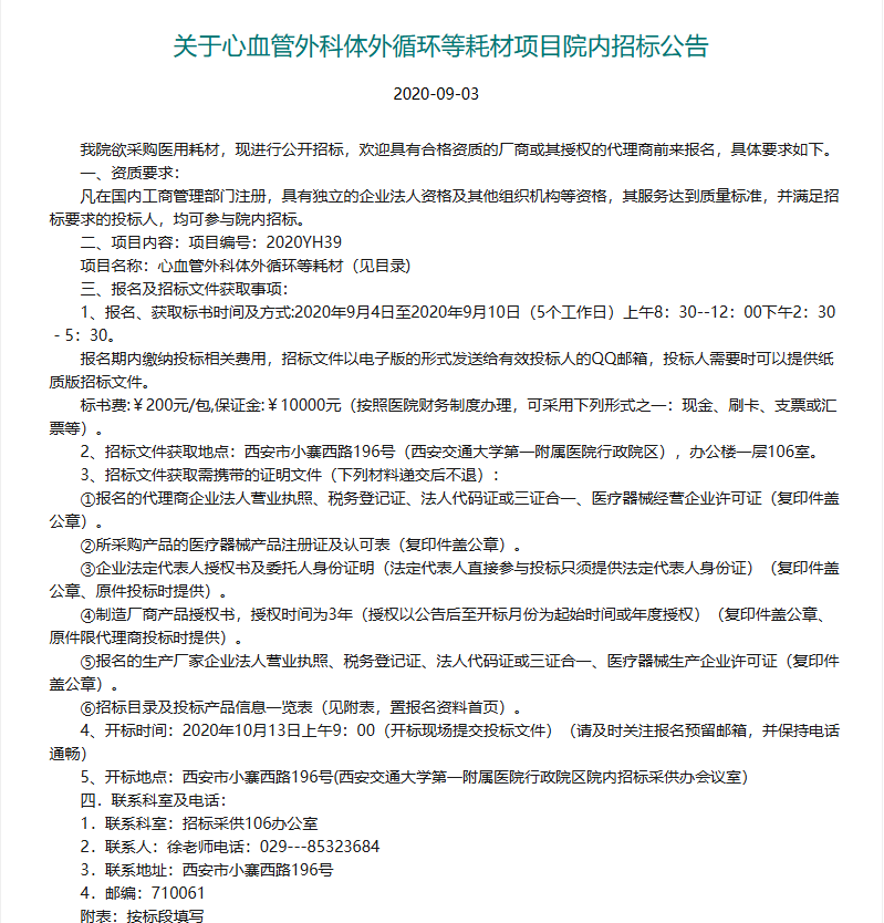
在西交大一附院的招标采供办公室官网上,记者查询到2020年心血管外科体外循环等耗材项目院内招标公告、招标结果公示。

▲2020年9月3日西交大一附院发布招标公告采购包含可折叠瓣膜、密封膜等多个耗材项目
2020年9月3日,西交大一附院发布招标公告,采购包含可折叠瓣膜、密封膜等多个耗材项目,项目编号为2020YH39。同年10月14日,西交大一附院公示此次的招标结果,显示4家制造商的可折叠瓣膜、密封膜在此次采购中标,其中就包含了苏州杰成公司。

▲2020年10月14日,西交大一附院公示包含了苏州杰成公司在内的4家制造商生产的可折叠瓣膜、密封膜在采购中标
而2015年原陕西省卫生计生委发布《陕西省医用耗材网上阳光采购实施方案》明确规定,全省公立医疗卫生机构必须通过采购平台采购医用耗材,采购平台为陕西省药械集中采购网。

▲陕西药械集中采购平台的审核结果公示
红星新闻记者在陕西省公共资源交易中心药械集中采购平台上,查询到苏州杰成公司此前中标的“主动脉介入心脏瓣膜”审核结果公示表,时间为2019年8月9日。苏州杰成公司此前中标的西交大一附院2020YH39项目,在流程上符合《陕西省医用耗材网上阳光采购实施方案》。红星新闻记者将该审核结果公示表,与李女士此前接受媒体采访时,出示的心脏瓣膜发票上的型号规格信息进行对比,发现除没有CVM-AV 21型号之外,其余型号均一致,生产厂家为苏州杰成公司。公示表内经心尖介入器、自膨胀介入瓣膜价格分别为2万元和26万元,与西交大一附院的收费价格一致。

▲陕西药械集中采购平台上查询到苏州杰成公司“主动脉介入心脏瓣膜”审核结果公示表
2019年12月31日,陕西省医保局发布《陕西省医疗保障局 陕西省卫生健康委 关于我省公立医疗机构取消医用耗材加成同步调整医疗服务项目价格的通知》,文件显示按照国家和陕西省医耗联动改革工作部署,取消公立医疗机构医用耗材加成,2019年年底前实现公立医疗机构医用耗材“零差率”销售,可收费医用耗材销售价格按采购价格执行。
这标志着陕西省内公立医院在药械集中采购平台上采购的医药耗材,必须按照公示价格收取,不能赚取耗材的加成费用。因此,西交大一附院采购苏州杰成公司的心脏瓣膜产品总价为28万元,李女士父亲在2020年手术时使用了这款心脏瓣膜产品后,同样被收取了28万元。
11月26日,据天眼查公开信息,红星新闻记者致电购买此次心脏瓣膜的陕西某商贸公司,显示该号码已停机。随后记者联系苏州杰成公司,工作人员告诉记者接受采访需要上级集团批准,但是其无负责采访事宜的上级集团负责人电话。
医院通报称:
所涉医保基金违规均属于“一般违规”事项
11月26日上午,西交大一附医院就此事发布通报:2020年11月12日,患者李某(男,70岁)因心脏瓣膜病、主动脉瓣狭窄、心功能二级、右椎动脉闭塞、左侧椎动脉支架术后、高血压病3级(极高危)、冠状动脉粥样硬化等多种严重疾病,入住我院心血管外科治疗。经全面评估病情后,我院于2020年11月21日为患者实施全麻下介入主动脉瓣置换术(TAVR)。术后患者出现脑梗塞、肺部感染等并发症,在我院ICU持续治疗17天后,应家属要求于2020年12月8日从我院转出。2021年1月4日,患者在外院不幸离世。患者家属对我院诊疗行为提出质疑,向相关部门申诉,并向法院提起诉讼,目前,诉讼案件正在审理中。
通报中对网传有关问题进行了核查说明,患者使用的介入人工生物心脏瓣膜及配套经心尖介入器,系该院经公开招投标程序采购的中标产品,采购价分别为26万元、2万元。该瓣膜属于医保目录外自费项目,术前已向患者家属充分告知相关费用及治疗风险,家属签署了知情同意书。2023年患者家属就瓣膜价格及质量问题向西安市市场监管综合执法支队投诉,经执法部门全面调查取证,确认使用的该批次介入人工生物心脏瓣膜为合格产品,采购渠道合法合规。TAVR手术中,因首个瓣膜放置后出现移位,术中必须重新植入第二个瓣膜并成功完成手术。医院向患者收取单个瓣膜费用,未重复计费。
通告中称,网传“6000元纱布”实际为可吸收止血纱,适用于手术精准止血,属于保障手术安全、控制心脏术中出血的必要医疗措施。其中,可吸收止血纱采购价2980元/包,共使用2包,合计5960元;可吸收血管封合医用胶采购价5700元/套,使用1套,相关收费均符合物价政策规定。
西安市医疗保险基金管理中心通过病案审查、专家评审、约谈核实等方式,对患者住院期间医保基金使用情况进行全面核查,发现超医保支付范围、不合理诊疗等问题26项,均属于“一般违规”事项,涉及金额75060.4元。
违规金额构成:一是因术中使用的止血纱、血管封合医用胶未按规定粘贴条形码,瓣膜球囊扩张导管术中损耗进行了计费,涉及金额23160元,占违规总金额的30.85%;二是人血白蛋白、人纤维蛋白原等超医保支付限制范围的药品,本应由患者全额自费,医院误按医保政策予以报销,涉及金额43583.3元,占违规总金额的58.06%。其余违规金额为诊疗项目与医保价格政策规定不符所致。针对此事暴露的管理漏洞及相关部门查处的违规问题,西交大一附院在通报中表示,按照即知即改的原则,严格执行相关处罚决定。
家属回应:
仍不认可医院通报,希望院方出具证据材料
针对此次西交大一附院的通报,当天上午红星新闻记者采访了患者家属李女士,她表示无法认可医院的通报,其认为院方夸大了父亲病情,也没解释为何父亲的第一个心脏瓣膜没有在病历中贴标签。
通报中表示已向患者家属充分告知相关费用及治疗风险,家属签署了知情同意书。“院方所陈述的这些是否有证据材料支撑,请让他们出示。”李女士说,“我期盼发回重审以后,法院公正的判决。”
李女士提供了她起诉西交大一附院案件的二审民事裁定书,显示,西安市中级人民法院认为因二审出现新证据、新情况,一审法院认定本案基本事实不清。依照相关法律规定,撤销西安市雁塔区人民法院(2022)陕0113民初21572号民事判决,发回西安市雁塔区人民法院重审。而在一审判决中,结合西交大一附院对患者李某实施诊疗行为的过错程度,西安市雁塔区人民法院酌定西交大一附院就原告主张的合理合法的损失承担70%的赔偿责任,赔偿原告69万余元。
同时李女士也向记者提供陕西卫健委出具的《行政处罚决定书》,该决定书显示:本机关依法查明你(单位)在患者李某某的手术过程中使用的心脏瓣膜、强生可吸收止血医用纱布、临时心脏起搏器,实施的冠脉造影手术、输注异体血等方面都未对患者及家属进行知情告知;以经心尖TAVR开胸方式完成手术,病历中应使用的安全核查表为《手术安全核查表》,实际使用《介入手术安全核查表》的行为。

▲李女士向记者提供的陕西卫健委出具的《行政处罚决定书》
最终,因违反多项条例和规定,被处罚人被决定予以警告并处3万元罚款的行政处罚。
订阅后可查看全文(剩余80%)