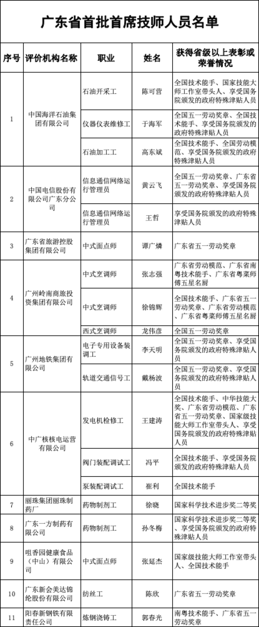
2023年12月底,经企业自主评审、地市推荐、专家统一评审、向社会公示后,广东诞生首批19名首席技师。1月4日,广东省人力资源和社会保障厅正式公布。
作为我国“新八级工”职业技能等级架构中的金字塔尖,这19名技能类领军人才来自11个企业,活跃在生产、科研和技术攻关一线,各个都身怀“绝招、绝活、绝技”。
中广核核电运营有限公司发电机检修工王建涛在核电一线工作27年,刻苦学习钻研,获得国家专利授权149项,发明的设备创造效益过亿元,填补数十项国际、国内发电机检修领域空白,荣获中华技能大奖、全国技术能手、广东省劳动模范等荣誉称号,享受国务院政府特殊津贴。
王建涛介绍,中广核核电运营有限公司根据国家政策出台规定,明确首席技师是公司最高技术岗位,在办公、住宿、差旅等方面享受副总待遇,“这在以前是想都不敢想的事儿,对我而言是一种荣誉和肯定,更是一份责任和鞭策。”
记者留意到,这批首席技师的履历中,除了“硬核”的荣誉称号之外,不少都展示了传帮带的成果。
例如,中国海洋石油集团有限公司仪器仪表维修工于海军,通过技能培训、师带徒、培养了高级技师、技师65人,积极搭建人才梯队。又如,广州岭南商旅投资集团有限公司中式烹调师张志强,领衔创建“粤菜师傅”培训室,自2022年投入使用以来培训上千名厨师……
省职业技能服务指导中心主任叶磊介绍,评聘特级技师和首席技师,是我省实施高技能领军人才培育计划的一个重要载体,通过展现领军人才引领示范作用,畅通技能人才职业发展通道,加快高技能人才队伍建设,为“制造业当家”提供人才保障。
上世纪50年代,我国根据工资等级体系建立“八级工”制度,到了80年代调整为“五级工”制度。近年来,为了打通新时代技能人才“升级之路”,充分发挥职业技能等级的“指挥棒”作用,“新八级工”制度应运而生。
2021年,人社部印发《人力资源和社会保障部办公厅关于开展特级技师评聘试点工作的通知》,2022年3月,人社部印发《关于健全完善新时代技能人才职业技能等级制度的意见(试行)》,将技能人才的职业技能等级由原来的五级扩展为八级,即在初级工、中级工、高级工、技师、高级技师的原有序列中,下设学徒工,上设特级技师、首席技师。广东率先响应人社部政策,开展特级技师评聘试点,评出首批142名特级技师。
去年,省委、省政府出台《关于加强新时代广东高技能人才队伍建设的实施意见》,要求每年评聘选树一批首席技师、特级技师,进一步强化领军人才在带徒传技、技艺传承、技能攻关等方面的引领示范。
南方+记者 杜玮淦
订阅后可查看全文(剩余80%)
