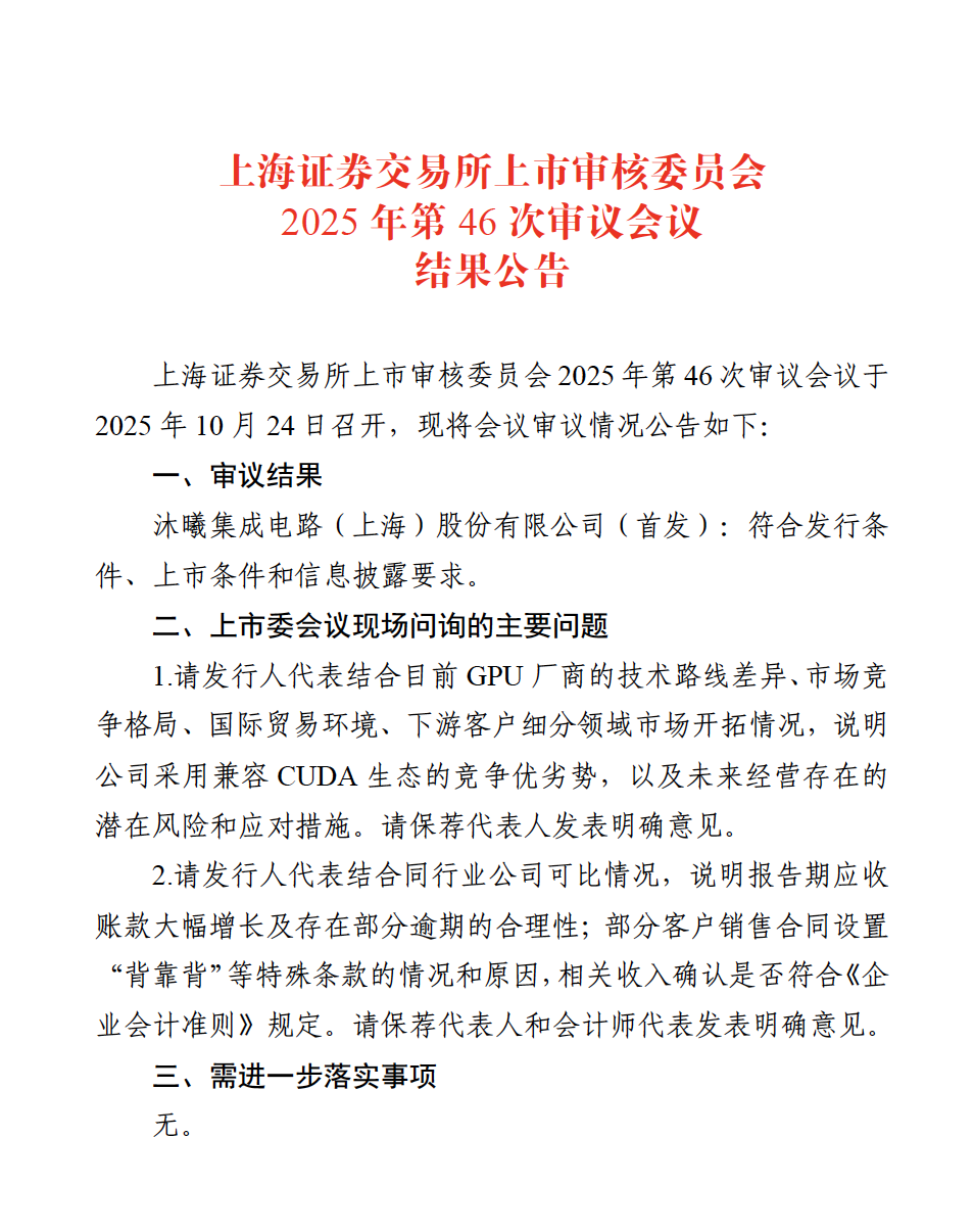
上交所官网显示,10月24日,沐曦集成电路(上海)股份有限公司(下称“沐曦”)的科创板IPO通过上市委会议审议。这预示着,A股市场或将迎来“南沐曦、北摩尔”两家国产GPU头部玩家——摩尔线程已于1个月前率先过会。
上市委会议现场问询的问题涉及:公司采用兼容英伟达CUDA 生态的竞争优劣势,以及未来经营存在的潜在风险和应对措施;报告期应收账款大幅增长及存在部分逾期的合理性等。

沐曦上会前夕,约20家A股公司在投资互动平台披露对沐曦的参股和合作情况。其中,以环保水务为核心业务的中山公用(000685.SZ)高调回复称,公司通过新能源基金对沐曦进行了早期投资,“沐曦IPO有望为公司带来积极影响,更将验证公司前瞻性产业投资的战略眼光”。

陈维良、彭莉和杨建三人,组成了沐曦的核心创始团队。三人均长期任职于AMD的上海公司。其中,陈维良作为AMD高级总监,担任过全球通用计算GPU设计总负责人,而彭莉和杨建都曾是AMD的企业院士。
沐曦诞生于2020年9月。彼时,受中美科技战影响,国产芯片替代概念快速升温,涌现出沐曦、摩尔线程、壁仞科技、燧原科技、瀚博半导体等一批研发GPU或AI芯片的企业。
这些初创公司也被外界冠以“中国英伟达”的称号,肩负着解决芯片领域“卡脖子”难题的重任。如今,当英伟达在中国AI芯片市场的份额从95%暴跌至0%,国产玩家能否填补英伟达留下的缺口,依然有待考验。
10月23日发布的《中国共产党第二十届中央委员会第四次全体会议公报》,将科技自立自强水平大幅提高,列为“十五五”时期经济社会发展的主要目标之一。在美国升级出口管制的背景下,做大做强半导体尤其是GPU产业,已是实现科技自立自强的题中之义。华鑫证券研报指出,强调“科技自立自强”,利好国产替代和自主可控。
科技部党组书记、部长阴和俊在中共中央10月24日举行的新闻发布会上提到,将完善新型举国体制,全链条推动集成电路等重点领域关键核心技术攻关取得决定性突破。他表示,下一步,将继续加强基础研究和关键核心技术攻关,聚力开发高端算力芯片等,不断夯实人工智能发展的技术根基。
采写:南都N视频记者 杨柳
订阅后可查看全文(剩余80%)