2月20日,演员姚晨发文:“今年回延平过三十,玩的还是老节目,兄妹俩在‘香樟树’吃了年夜饭。还顺手刮了两张福彩,茉莉中了30元,买到脸盆大的棉花糖,抓娃娃运气好到店主想报警。除了带小,还得扶老,三天假期没歇着,给家里做了大扫除,扔掉一堆过期药品和食品,中途还得防着我妈偷捡回来,虽然被她连骂三天,我也算尽孝了。”
网友:同款爸妈
过期药品“看着没坏”就能继续服用?
重要提醒:千万别乱吃
去年感冒剩下的退烧药,开封后没吃完的消炎药,过期半年的止痛药……您家的药箱里有过期药品吗?有些人觉得这些药品“没开封”“看着没坏”,应该就还能用。但其实它们可能变成藏在身边的“健康隐患”!
过期药品潜藏着哪些风险?
从治病药变成“致病药”
药品一旦过期,其成分可能发生质的变化,不仅失去疗效,还可能产生有害物质。
即便外观无明显变化,过期药品的安全性和有效性也无法得到保证,误服可能导致肝肾功能损伤、过敏反应等严重后果,尤其是某些特殊药品,挥发到空气中还可能引发致命过敏。
“药垃圾”可能造成环境污染
家庭过期药品已被明确列入《国家危险废物名录》。随意丢弃的药品,其成分可能渗入土壤、地下水,破坏生态环境。
例如,抗生素类药物进入水体后,可能导致微生物耐药性增强,影响整个生态系统的平衡;含有重金属的药品污染土壤后,可能通过食物链危害人类健康。
不同类型的药品的使用期限
药品在开封后,由于更易受温度、湿度、光照等因素影响发生变质或污染,不同类型的药品也有不同的使用期限:
滴眼液、眼膏、滴鼻液、滴耳液、口服溶液
如果药品说明书有提示开封后可以使用多久的,需严格按照说明书执行。如说明书未明确提示,在开封后最多可以使用1个月。
吸入用溶液
一般不含防腐剂的雾化药,打开后应立即使用,余下药液直接丢弃。部分含有防腐剂的雾化药开封后可存放24小时,具体情况需严格按照说明书执行。
非独立包装的药品
如瓶装药片或胶囊,一般开封后可使用3—6个月,如出现发霉、变色、有气味、形状改变,则表示变质,不应继续使用。
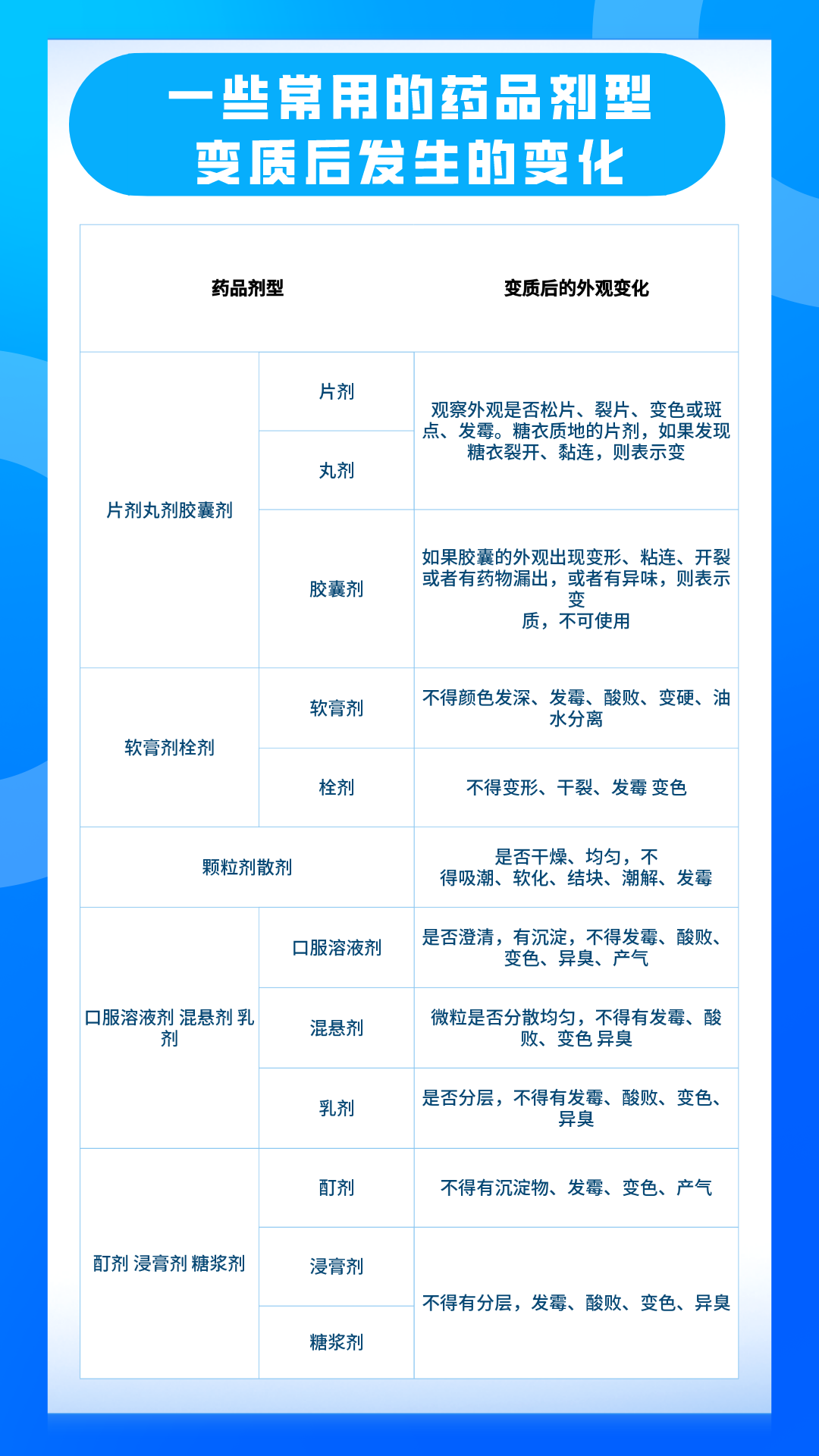
三招辨别药品“变质信号”
查有效期:精准判断“使用期限”
常见的药品有效期标注方法有两种。一种是用“有效期至”表示。另一种是用“失效期”表示。
查外观:警惕异常“蛛丝马迹”
药品一般很难用肉眼判断是否变质,因为绝大部分药品超过有效期时,外观并没有明显的变化。少数药品可能发生改变,如口服液过期后可能会由澄清变为浑浊,片剂可能会出现变色等。
查包装:破损包装暗藏隐患
包装破损、标签模糊或缺失的药品,可能因储存条件失控提前变质。尤其是对储存温度、湿度要求严格的特殊药品,包装损坏后可能导致药效大幅下降。
转发提醒家人朋友
来源:综合橙柿互动·都市快报、深圳市场监管
订阅后可查看全文(剩余80%)







