1月15日晚,格力电器披露2025年中期权益分派实施公告。
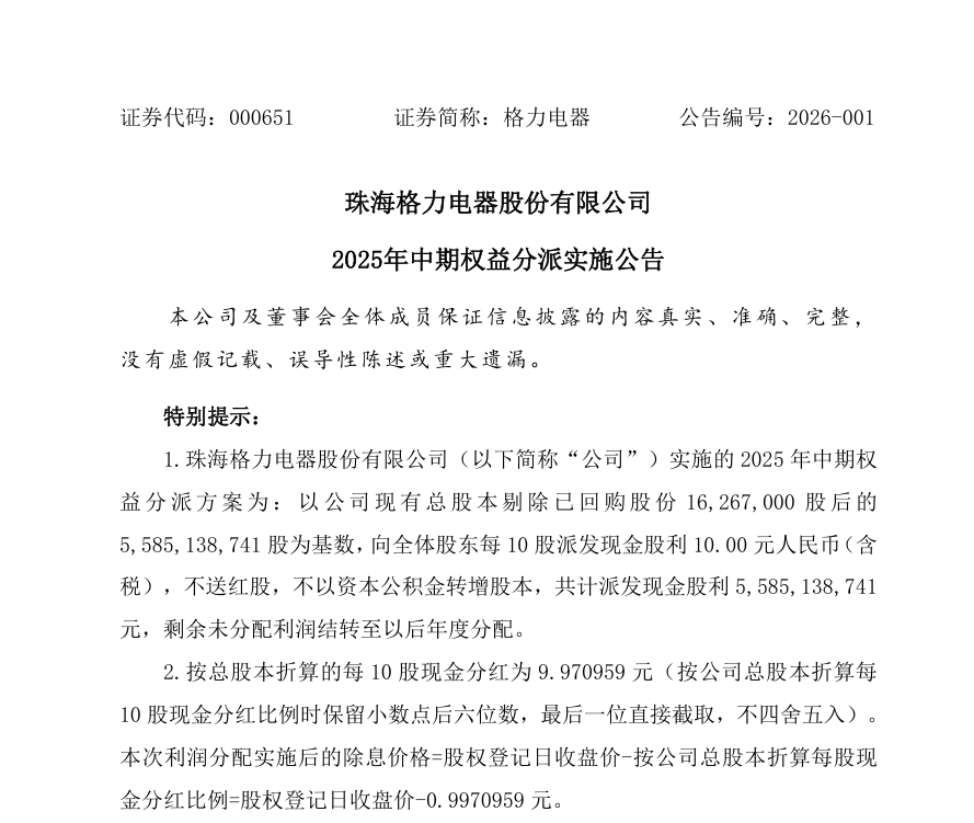
公告称,公司2025年中期权益分派方案为:以现有总股本剔除已回购股份后的55.85亿股为基数,向全体股东每10股派发现金股利10元(含税),不送红股,不以资本公积金转增股本,共计派发现金股利55.85亿元。股权登记日为2026年1月22日,除权除息日为2026年1月23日。
分派对象为截至2026年1月22日下午深交所收市后,在中国结算深圳分公司登记在册的公司全体股东。
格力电器2025上半年归属于上市公司股东的净利润为144.12亿元,同比增长1.95%;扣非净利润为139.46亿元,同比微增0.59%。这意味着,此次分红占格力2025年上半年净利润的比例的38%-39%区间,已属于较高比例的中期分红。
1月上旬,格力电器在投资者互动平台回答问题时表示,公司近10年实施现金分红15次(含2025年中期分配);自2020年以来累计回购公司股份约6.17亿股,回购总金额约300亿元,累计注销公司股份约4.15亿股,占注销前总股本的6.89%。
据证券时报,近年来,格力电器保持着较高的分红水平。此次实施的2025年度中期分红,与2024年中期分红水平基本持平。
此前,格力电器董事长董明珠多次在公开场合表示:“格力是一个负责任的企业,我们争取每年分红的决心不会动摇。”
编辑 胡森铭
订阅后可查看全文(剩余80%)
