3月13日,博主“王海测评”发布视频称,其在许昌胖东来超市购买的“野迹鸣松林散养富硒蛋”中,检测出一种名为角黄素(又称“斑蝥黄”)的人工色素,含量为9.54毫克/千克(mg/kg)。
视频指出,这一数值超出了中国农业农村部发布的《饲料添加剂安全使用规范》中规定的蛋禽类饲料中斑蝥黄允许的最大添加量8mg/kg,并据此认为该产品“存在一定的食用安全隐患”。视频迅速引发关注。
3月14日,“王海测评”再次发布视频,称胖东来卖的十款鸡蛋,都有人工色素成分。
话题#黄天鹅鸡蛋检出人工色素一度引发热议。据“王海测评”视频显示,其在许昌胖东来超市购买的黄天鹅鸡蛋,检出人工色素角黄素,含量0.399mg/kg。

视频截图
胖东来:
若存在问题将公示并下架召回
若检测无错将起诉博主
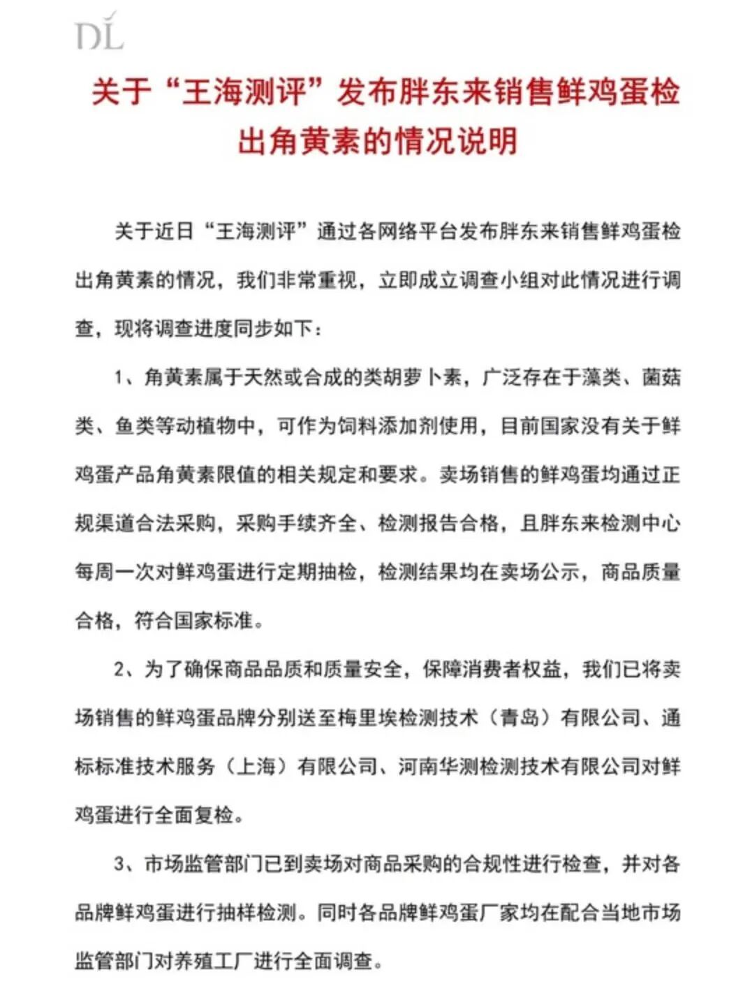
3月15日晚,针对在网络上发酵的“鸡蛋检出角黄素”事件,胖东来商贸集团有限公司,通过其官方渠道发布了一份情况说明。
胖东来表示,公司高度关注此次事件,已第一时间开展自查,卖场销售的鲜鸡蛋均通过正规渠道合法采购,采购手续齐全、供应商资质完备,且企业自有检测中心每周对鲜鸡蛋进行定期抽检,检测结果均在卖场公示,过往抽检商品质量均符合国家标准。
针对角黄素“超标”争议,胖东来认为,目前我国尚无针对鲜鸡蛋产品角黄素限值的相关规定和要求,博主仅针对饲料添加剂的规范,直接判定终端鸡蛋产品超标,缺乏法律和标准依据,该结论已对公众造成误导,同时扰乱了鸡蛋市场正常秩序。

胖东来声明全文
胖东来在声明中透露,市场监督管理局已介入调查,执法人员到卖场对鸡蛋采购合规性进行全面检查,并对各品牌鲜鸡蛋抽样送检,公司已同步开展全面复检,目前监管部门调查及第三方复检结果尚未出炉。胖东来表示,若最终调查结果显示鸡蛋存在质量问题,将第一时间公示结果,立即启动下架、召回程序,依法承担全部法律责任;若检测确认产品无问题,将坚决通过法律途径维权,追究相关个人、自媒体及平台的侵权责任。
黄天鹅:
角黄素在自然界中天然存在
检出不等于人工添加
15日晚,黄天鹅母公司凤集食品集团有限公司(下称“凤集食品集团”)在社交平台发表声明称,黄天鹅鸡蛋不添加人工合成色素。网传视频称“角黄素就是人工合成”的说法是错误的,角黄素在自然界中天然存在,并非只有人工合成,也会本身天然存在,如在鸡蛋、鱼虾等天然食物中就含有微量角黄素,检出不等于人工添加。黄天鹅检测值仅为0.399mg/kg,属于天然水平,该数值属于鸡蛋可能含有天然角黄素本底水平,并非人工添加。
在上述声明中,凤集食品集团称,黄天鹅每年采购万寿菊、辣椒等天然植物提取物的成本高达上千万元。“如果微量添加角黄素,金额占天然色素总成本<1%(微乎其微),完全达不到改善成本的目的,另外合成角黄素及其微量添加,我们现有的饲料生产设备没有能力添加,会造成混合不均匀的风险,反而增加安全隐患得不偿失。”
在官网上,凤集食品集团介绍产品特色时提到“蛋黄天然更黄”,称“定制饲料配方喂养,添加益生菌抑制沙门氏菌。从玉米、大豆、万寿菊精华的科学配方喂养,饮水达到人饮标准。更添加益生菌,增强鸡蛋蛋黄膜厚度,严防沙门氏菌进入”。
虽然角黄素是国家允许的饲料添加剂,用于改善蛋黄颜色,但黄天鹅一直宣传不含人工合成色素,若检测结果属实,黄天鹅则涉嫌虚假宣传。
截至发稿,许昌市市场监督管理局表示,已收到相关投诉并介入调查,将在15个工作日内反馈结果。
什么是角黄素?
添加标准是什么?
角黄素是一种类胡萝卜素,天然存在于藻类、菌菇、鱼类及甲壳类动物体内,同时也能够通过化学合成。在养殖业中,它被广泛用作饲料添加剂,其主要作用是改善禽类蛋黄、皮肤以及三文鱼等水产品的肉色,使其色泽更加鲜艳。
从国际监管层面看,角黄素作为一种饲料和食品着色剂的使用是合法的。联合国粮农组织/世界卫生组织食品添加剂联合专家委员会(JECFA)为其设定了每日允许摄入量(ADI)为每公斤体重0-0.03毫克。欧盟等国家和地区也允许其在饲料中使用,并规定了饲料中的添加上限。
博主“王海测评”援引的8mg/kg限量,出自中国《饲料添加剂安全使用规范》,其规范对象是“蛋禽类饲料”,目的是确保饲料本身对禽类的安全性,防止过量添加对禽类健康造成影响。
而我国现行的《食品安全国家标准 蛋与蛋制品》(GB 2749-2015)以及《食品安全国家标准 食品添加剂使用标准》(GB 2760)中,均未对鲜鸡蛋中的角黄素残留量设定明确的限量标准。
来源:综合自新京报、界面新闻
订阅后可查看全文(剩余80%)



