腾讯被“龙虾”挤爆了!
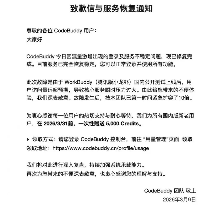
3月9日晚,腾讯系编程工具CodeBuddy发布致歉信称,因流量激增出现了登录及服务不稳定问题,该故障是因为腾讯版小龙虾WorkBuddy国内公开测试上线后,用户访问量远超预期,导致核心服务瞬时压力过大。故障发生后,技术团队已第一时间紧急扩容了10倍。
CodeBuddy是腾讯在2025年发布的编程工具,已帮助众多企业客户及腾讯内部实现了AI研发效能与办公效率的全面提升。
数据显示,目前腾讯内部超90%工程师都在用CodeBuddy,整体编码时间平均缩短40%以上,AI生成代码占比超50%,结合内部大规模应用经验,研发提效超过20%。
而腾讯版小龙虾WorkBuddy则是基于CodeBuddy同一套Agent智能体架构构建的智能体产品。3月9日,腾讯宣布,全场景AI智能体WorkBuddy正式上线,该产品能力跟目前火热的“龙虾”OpenClaw类似,完全兼容“小龙虾”的功能且更易用,安装过程类似于普通的App安装,无需复杂部署,可以调用国内不同的模型。
南都N视频记者关注到,除了AI智能体WorkBuddy,腾讯还将推出基于OpenClaw打造的一款本地AI助手QClaw,据悉该产品可以打通微信,用户可直接在微信中与QClaw对话,并让其远程操控电脑完成任务。
下载即可用,一句话生成小红书图文
马化腾刚说完“我也没想到小龙虾会火到这个程度”,3月9日,腾讯版“小龙虾”就来了。
南都N视频记者体验发现,腾讯版小龙虾无需复杂的部署环节,从下载安装到连接企微仅需很短时间,且安装过程类似于普通的App安装,非常便利。
在具体操作上,用户只需要在WorkBuddy对话框输入一句话描述需求,其就能自动完成工作并交付可验收的结果,而且可以承担复杂的多步骤任务并代表你执行这些任务,帮你完成工作,交付结果。
南都记者实测,让WorkBuddy帮忙做一个小红书爆文风格的openclaw科普文章,随后WorkBuddy交付了一份包含封面、封底、安全注意事项、龙虾爆火时间线等内容的图文素材。在使用时,用户还可以自主选择调用国内不同的模型。
南都记者实测腾讯版龙虾WorkBuddy生成的小红书图文。
WorkBuddy可以调用国内不同的模型。
据悉,WorkBuddy正式发布前已在腾讯内部被广泛使用。在日常办公场景中,目前已有超过2000 名非技术背景员工在腾讯内部使用WorkBuddy ,帮助HR、行政、秘书、运营、销售等角色在数据处理与分析、构建本地知识库、内容文案创作、海报生成、自动化办公等场景实现AI提效。
WorkBuddy基于腾讯2025年发布的编程工具CodeBuddy同一套Agent 智能体架构构建,不是一个简单的聊天窗口,而是一个有底座、有生态、可扩展的桌面智能体平台。其中内置了超过20种技能包与MCP协议,支持多窗口、多智能体并行工作。
大厂抢龙虾肉,免费赠送模型调用额度
OpenClaw是由奥地利程序员Peter Steinberger在2025年底开源的AI Agent框架,原名Clawdbot,后因Anthropic起诉商标问题更名为OpenClaw。
今年1月,OpenClaw爆火成为开源社区GitHub基础软件星标历史第一名。因其logo为一只龙虾,用户们逐渐把自己依托OpenClaw搭建智能体的过程称为“养龙虾”。在获得操作权限后,你不断修正龙虾的任务执行过程,它便能了解你的偏好、行为、工作以及拓展学习,最后成为你的“秘书”,帮你写稿、读新闻、发邮件、做各类规划。
强烈需求刺激下,连日来互联网大厂和模型厂商轮番下场抢“龙虾肉”。腾讯、字节、百度、京东等相继推出类似的OpenClaw云服务器部署方案,月之暗面、MiniMax推出了相关产品在春节假期疯狂吸金。
连日来,腾讯持续推出“一虾多吃”方式,从云到应用全线接入龙虾。今年1月,腾讯轻量云Lighthouse就保持每天一个版本的迭代速度帮助用户布局。数据显示,目前,腾讯轻量云Lighthouse开发者数量、调用核数多次突破历史峰值,OpenClaw云上养虾人数突破10万并持续上升。
除了云以外,具备办公能力的龙虾热,也被办公套件“盯上了”。“养龙虾”仍需找到用户的日常办公软件来承接,更便利大家的办公。3月5日,为推动大家将龙虾养在“飞书”上,飞书推出了OpenClaw飞书官方插件测试版;3月8日,企业微信官方向企业管理员推送消息,“只需3步,快速将OpenClaw接入智能机器人”。同时企业微信已支持通过OpenClaw快速接入并写入数据至智能表格,让AI真正成为办公利器;3月9日,钉钉也官宣了OpenClaw接入钉钉的全攻略,并开放了api的无限调用额度。
除了AI智能体WorkBuddy,腾讯还将推出基于OpenClaw打造的一款本地AI助手QClaw,据悉该产品可以打通微信,用户可直接在微信中与QClaw对话,并让其远程操控电脑完成任务。
除了承接“龙虾热”,国内厂商也尝试推出自己的龙虾智能体产品。3月3日,阿里开放其桌面Agent QoderWork,无需额外部署就能处理文件整理、数据处理、文档生成等工作;3月6日,小米开启手机款龙虾Xiaomi miclaw测试,将类“龙虾”产品带进手机系统,该款产品目前仅支持小米17手机。
3月6日下午,有近千名开发者与AI爱好者来到腾讯大厦,在腾讯云工程师的协助下,完成了OpenClaw的云端安装,集体化身“云上养虾人”。
当时,腾讯发起的本次活动通过腾讯轻量云Lighthouse一键部署,仅需5分钟即可免费安装,极大降低了难度。
除了AI智能体WorkBuddy,腾讯还将推出基于OpenClaw打造的一款本地AI助手QClaw,据悉该产品将把OpenClaw做成一个更容易安装、连接和使用的产品化工具,还可以打通微信,用户可直接在微信中与QClaw对话,并让其远程操控电脑完成任务。
事实上,在跨过了安装这一门槛后,用户在养龙虾时还需要面临的是高昂token成本的问题。为吸引用户应用自家的产品,不少平台在推出龙虾相关产品时,也启动了注册就送调用模型次数的奖励,比如此次在上线期间,腾讯WorkBuddy推出了无门槛体验补贴:面向所有国内版用户,无门槛赠送5000Credits(额度),用户领取后可直接用于驱动Claw执行任务。
3月5日在推出OpenClaw飞书官方插件时,飞书也宣布把飞书免费版API调用额度由每月1万次限额提升至每月100万次。
订阅后可查看全文(剩余80%)






