1月20日是著名学者夏书章诞辰107周年纪念日。当天,第一届“夏书章学术奖”颁奖典礼在中山大学南校园怀士堂举行,正式评选出3项优秀学术著作奖、5项优秀学术论文奖、3篇优秀博士论文奖及7篇优秀博士论文提名奖。同日,夏书章铜像在位于中山大学东校园的政治与公共事务管理学院旁侧落成。

夏书章铜像落成。
夏书章是新中国公共行政学科的主要奠基人,在政治学、行政学恢复重建,以及构建中国特色社会主义行政管理学方面作出了杰出贡献。2024年7月24日,夏书章在广州逝世,享年105岁。(相关阅读:《夏书章的宝藏书房》)
同年11月27日,在中国行政管理学会倡议和指导下,中山大学设立“夏书章学术奖”,每两年评选一次。奖项旨在弘扬夏书章教授学术研究与立德树人的宝贵精神,激励公共管理学界学者勇攀高峰,产出更多面向中国式现代化、体现自主知识体系创新能力的高水平学术成果。
第一届“夏书章学术奖”评奖自2025年10月启动,面向2012年至2022年间,中国内地高校科研机构研究人员公开出版的中英文专著和公开发表的中英文学术论文,通过自主申报与他人推荐相结合的方式开展评选。
“评选充分体现出了公共行政学科代际传承的生态。”中山大学政治与公共事务管理学院院长谭安奎介绍,首届参评人员呈现出老、中、青三代学者共同参与的特征,年纪最大的学者年近70岁,仍奔走在学术一线;一批年轻的博士生也积极参与,来自中山大学、南京大学、北京大学、上海交通大学、中国人民大学等高校。
内容方面,中国行政管理学会会长李宝荣表示,公共管理从来不是抽象的书斋之学,而是回应国家需要、服务人民福祉的治国理政之学。为此,在奖项设计和评选过程中,参评成果除基础理论研究外,还鼓励从中国治理的生动实践中汲取智慧、提炼知识、总结经验,以此构建能够有效解释中国治理实践、引领全球治理变革的学术话语,让世界更好理解中国治理的成功经验。
从获奖作品来看,系列研究均以真实问题为导向,涉及公共管理学研究、政府绩效治理、中国医保基金购买协同治理研究、城市基层治理的情感取向等方面。其中也涌现出了涉及基础理论创新的著作,以及用外文发表的国际化学术成果等。

第一届“夏书章学术奖”优秀学术著作奖

第一届“夏书章学术奖”优秀学术论文奖

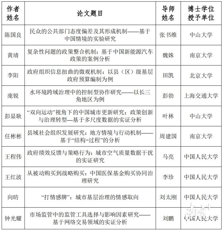
第一届“夏书章学术奖”优秀博士论文奖入围现场终评论文。其中庞锐、彭显耿、王程伟获优秀博士论文奖,其余七位学者获提名奖。
这正是对夏老精神的具象化传承。
夏书章一生笔耕不辍、育人不倦,兼具家国情怀和国际视野。60岁到100岁期间,他写了44本书;在《中国行政管理》杂志上,他开设“夏老漫谈”专栏,直至102岁仍在写,从行政学的角度解读经济、政治、教育、卫生、法制等领域的时事热点。99岁那年,夏书章还蜷在书桌前,拿着放大镜,一笔一画写下了自传《百年寻梦从头说》,讲述自己百年来对“学术梦”的追寻,对中国梦的见证。
“在夏书章教授诞辰107周年纪念日举行颁奖典礼,是对夏老的深切致敬,也是对他所代表的学术精神与未竟事业的庄严接续。”中山大学校长高松表示,未来将持续优化“夏书章学术奖”评审,共同将这一奖项培育成为中国公共管理学界的崇高荣誉与鲜明标识,并以此激励更多学者扎根中国大地,产出标志性成果,为加快构建中国特色哲学社会科学自主知识体系贡献智慧和力量。
南方+记者 陈伊纯
订阅后可查看全文(剩余80%)

