11月23日,“粤车南下”信息管理服务系统公布“粤车南下”进入香港市区的抽签结果,此次共有2388人参与报名,1700人中签。
自12月9日9时起,中签车主可按指引办理相关手续,完成审批的车辆可自12月23日零时起按规定驶入香港市区。
想要开车直达香港?中签只是开始,这些事你必须知道。

“粤车南下”查验点。 南方+ 熊毅 拍摄
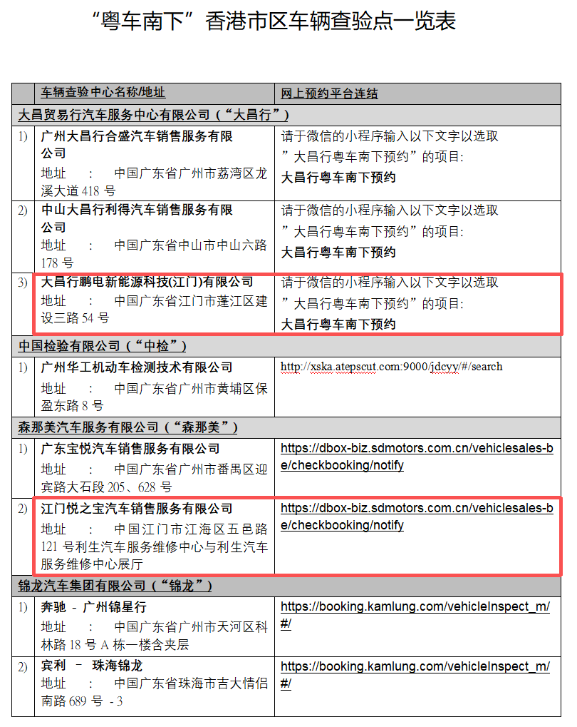
据了解,“粤车南下”政策首批对广州、珠海、江门、中山4市开放。“粤车南下”申请分为两种,其中一种是预约驾车经港珠澳大桥珠海公路口岸驶入香港市区,这类广东私家车车主需要车辆查验。
江门的“粤车南下”车辆查验中心有两个,分别位于蓬江区建设三路和江海区五邑路。

江门有两个查验点。
日前,南方+记者实地探访了江门的两家指定验车点——江门悦之宝汽车销售服务有限公司、大昌行鹏电新能源科技(江门)有限公司,详细了解私家车赴港的预约流程、验车、上牌等核心服务信息。
需要注意的是,驾驶车辆进入香港市区需要持有香港正式驾驶执照,没有香港驾照的要提前申领。江门交警部门特别提醒的是,办理粤车南下手续,不需要到车管所办理,直接登录指定网站抽号,选择江门两个指定查验点其中任何一个,合格后即可申领号牌。在香港驾驶车辆要熟知和遵守当地的交通安全法律法规。
首先,江门车主需要登录“粤车南下信息管理服务系统”,先进行摇号申请,中签车辆才能进行验车。申请人须为年满18周岁的持有中华人民共和国居民身份证的内地居民,且为广东省机动车所有人。

工作人员检查前挡风玻璃主驾侧透光度。 南方+ 熊毅 拍摄
“机动车为在广东省登记并领取有效牌证,车长小于6米、不超过8座的非营运小型载客汽车,且不能够改装和影响安全性能。”大昌行鹏电新能源科技(江门)有限公司服务经理邓立宁介绍道。

江门悦之宝内张贴清晰检验流程。 南方+ 熊毅 拍摄
在江门悦之宝“粤车南下”查验中心,该中心负责人何镜涛介绍,车辆来到这里,工作人员会给私家车进行查验,查验之后将实行一条龙服务,把后续的手续完成。后续手续包括驾驶证的绑定、购买保险,随后在12月9日左右,会在网上预约到香港的日期,预计在12月23日凌晨起可以通过港珠澳大桥过关赴香港。
除此之外,南方+记者还和江门指定验车点负责人聊了一些车主们的关心Q&A,一起来看吧!
Q:粤车南下要如何收费?
A:江门指定验车点负责人:首次办理预计1200,其中包含查验费450,牌照费550(包含牌照制作,两地牌牌照架, 上牌安装),转寄费200(用于违章信件转寄,如自己有香港地址,可以不交此费用) 后续有效期(半年)结束后,再次查验仅需再次支付查验费即可。
Q:港牌是跟查验有效期,半年后就要拆除吗?
A:江门指定验车点负责人:港牌装车后,除非车辆转卖过户,否则一直会跟车,不会拆除。
Q:查验有效期半年的意思是跟车辆年审一样,每半年查验一次吗?
A:江门指定验车点负责人:不需要的,查验有效期指的是赴港时间,需要在查验有效期内。例如,有效期已过,暂时没有计划赴港,则无需查验,等到需要赴港前,再到店查验即可。
Q:查验一次,可以赴港多少次?
A:江门指定验车点负责人:并没有限制赴港次数,只需要在有效期内,在线上申请摇号,中签后预约赴港时间即可, 只要预约上,都能多次赴港。
Q:在香港可以逗留的时间是多久?
A:江门指定验车点负责人:目前的政策是三天两夜。
Q:装了港牌后,我能在深圳过关吗?
A:江门指定验车点负责人:对于粤车南下的车辆,仅能从港珠澳大桥过关。
Q:我没有开过右舵车,会不会在香港不会开车?
A:江门指定验车点负责人:关于赴港的注意事项,运输署已经准备了一些宣传资料,在查验的同时会派发给到您了解,并且香港也调整了交通标识,让粤车南下的客户更容易适应香港的路况。
Q:哪些车辆可以申请该两地车牌?
A:江门指定验车点负责人:7座以下(含7座)的私家车,无论是新能源,还是燃油车均可申请。粤A、C、T、J等符合条件的车牌都可报名。
Q:新能源车赴港有限制吗?
A:江门指定验车点负责人:针对新能源车,由于香港的交通规则不同于内地,考虑到安全隐患,未获香港特别行政区政府运输署批准的“整体组合式驾驶辅助系统”不可在香港道路上使用。若车辆已装有“整体组合式驾驶辅助系统”,该车辆的司机不应在香港道路上启动自动驾驶功能,包括不能使用“遥控泊车系统”。
Q:相较于内地年审,“粤车南下”验车有什么关键差异?
A:江门指定验车点负责人:验车核心要求与内地年审基本一致,重点检查防爆膜(透光度≥70%),这项要求与香港地区标准直接挂钩,也是内地车主最易忽视的环节。其次,检测轮胎、底盘、故障灯、尾气排放。此外,申请“粤车南下”车辆不能改装,如轴距、车长、大包围等均不可改。
采写:南方+记者 申红洲
通讯员 王剑
摄影/摄像/剪辑:熊毅
订阅后可查看全文(剩余80%)