春节将至,年味渐浓,
您是不是也正在规划一场
说走就走的岭南新春之旅?
一次完美的旅行
不仅在于风景的旖旎、美食的丰盛
更在于旅程中每一个细节的妥帖与安心
这一次
我们要大声告诉您:
大良宠起客来,是认真的!
从您踏入这里的第一步起
一连串暖心、便捷的服务就已上线
只为让此番“寻味顺德,乐享大良”之旅
从容尽兴,暖意融融!
新春专属
免费行李寄存处暖心上线
为迎接春节客流,大良在关键游览动线和枢纽地特别增设了多处免费行李寄存点,构成了一个多层次、广覆盖的免费寄存网络,让您彻底实现“轻松逛、放心玩”!
文化场馆贴心存
顺德区博物馆、梁銶琚图书馆等文化场馆化身暖心驿站,提供免费行李寄存服务,您可以放下行囊,轻松感受文化的魅力。
顺德区博物馆:在博物馆二层中庭及西门前台分别设有自助行李寄存处,为观众提供免费行李寄存服务,寄存开放时间与其开放时间一致(周二至周日9:00-17:00)。同时设有游客咨询台,提供便民药箱、共享充电宝、免费WiFi、便民饮水、针线包等贴心服务,让您随时“电力满满”,温暖前行。
梁銶琚图书馆:馆内提供全自助、免费行李寄存服务,贴心地备有免费挂锁。寄存开放时间与其开放时间一致(周二至周六9:00-21:00;周日9:00-17:00;逢周一闭馆,节假日安排另行通知)
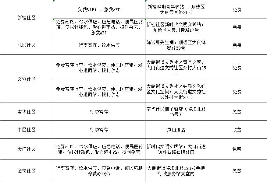
社区驿站放心存
各居村党群服务中心化身春节游客服务点,提供免费行李寄存、热水供应、旅游线路咨询等贴心帮助,从细节处服务好每一位市民游客。
商圈酒店助力存
为解决“行李难题”,大良多家核心商圈和酒店主动增设免费寄存点,构建了便捷的寄存网络,让市民游客轻松实现“寄存无忧虑,畅玩零负担”。
新春期间,顺德欢乐海岸PLUS、大良悦然广场等核心商圈已配置好关键服务,让您无忧出行。
顺德欢乐海岸PLUS:
园区内共设有6处免费寄存点,分别位于游客服务中心、花园酒店顺德旅游服务中心、蓝汐酒店前台、西公寓服务前台、亚朵酒店前台、桔子酒店前台,以及2处收费寄存点,位于购物中心寄存柜和水公园储物点,满足游客在不同区域的即时存取需求。

西公寓服务前台寄存点。

购物中心寄存柜。
大良悦然广场:
商场开放期间于9号门提供免费行李寄存服务(周日至周四 10:00-22:00周五至周六 10:00-22:30),并提供3小时免费停车服务。
同时,多家酒店则提供24小时免费行李寄存服务,您仅需登记基本信息,即可解放双手,轻松出游。
1.维也纳国际酒店(顺德欢乐海岸顺峰山公园店)
地址:顺德区大良街道锦荣路南国东汇B座
寄存方式:游客提供姓名、身份证号码、联系电话等基本信息可免费寄存,每日容量约为40-50个行李箱。
2.顺德大良智选假日酒店
地址:顺德区大良街道环市东路62号
寄存方式:游客提供姓名、身份证号码、联系电话等基本信息可免费寄存,每日容量约为40-50个行李箱。
3.桔子酒店(佛山顺峰清晖园华盖路店)
地址:顺德区大良街道南华社区鉴海北路40号
寄存方式:每天限定存放量20件,游客可通过联系前台寄存等酒店均提供24小时免费行李寄存服务。
这些遍布各处的免费寄存点,宛如一颗颗“安心纽扣”。它们扣住的不仅是游客的行囊,更是一份“此心安处是吾乡”的承诺。我们希望让每一位游客从踏上大良的第一步起,便能卸下风尘,轻装投入节日的欢庆。
常驻便利
触手可及的便民服务
目前,大良已经拥有一套成熟稳定的常驻便民服务网络,覆盖“逛、游、行”的全旅程,随时提供可靠的后勤支持与独特的文化体验。
综合便民站点
在各大核心商圈及景区均设有功能完善的“游客服务中心”,提供多种便民服务。例如大良悦然广场配备母婴室、家庭卫生间、免费Wi-Fi等设施,可提供热水、应急充电、雨伞租借等暖心服务;万象汇提供储物柜租赁、充电宝租赁、母婴服务等多项服务;顺峰山公园提供免费直饮水、轮椅/婴儿车租赁、自助存包柜等基础服务,并配备基础医疗应急支持;部分“游客服务中心”还可提供旅游讲解和出行线路指引,实现休憩与出行的无缝衔接。
2025年,华侨城欢乐海岸PLUS “一站式”游客服务中心正式对外开放。除提供基础咨询、行李免费寄存、母婴室、轮椅租借外,更重磅推出“空港快线”服务,可一站式直达广州白云机场,有地铁直通广佛各地,让您的返程衔接无比顺畅。同时,中心还提供门票预订等增值服务,真正实现“游前-游中-游后”全流程无忧。
智慧出行网络
出行本身就是体验的一部分,为有效解决各主要文旅景点之间交通衔接难题,大良携手其他镇街共同打造“跟着公交游顺德”文旅专线矩阵,构建一条覆盖主要景点、兼具交通与文旅体验的公交文旅专线。这些线路的车厢经过主题化设计,融合美食、美景元素,使公交系统不仅是作为传统的交通工具,更成为流动的风景线和文化橱窗,让您的每一次乘车都成为沉浸式文化体验的延伸。其中,环大良城区文旅线(T05)串联华侨城欢乐海岸、万象汇、清晖园、凤城食都、宝林寺、大自然公园、顺峰山公园等旅游景点,每天运营,班次密度10分钟/趟,可一站式领略大良的山色、水韵、文脉、美食,是大良环城微旅行首选线路。
同时,节假日期间地铁将根据客流情况,动态调整并适当延长地铁及重点公交线路的运营时间,全力保障您“晚归”的交通便利,让精彩的夜游没有后顾之忧。
未来展望
服务体系持续升级
大良作为刚刚荣获新华网“畅游大美中国—2025文化旅游目的地”殊荣的热门旅游地,始终以发展的眼光看待旅游服务,我们着力从三个方面构建一个更加立体、智慧、可持续的服务生态系统:一是推进“畅游大良”配套设施提升,在旅游指引、无障碍设施、停车服务等方面精雕细琢,解决游客“最后一米”的体验痛点。二是着力锻造“暖心大良”服务品牌。通过更专业的文旅服务,让每一位游客感受到大良的友善与温度,实现“近悦远来”。三是塑造“魅力大良”城市形象,将通过全媒体生动讲述大良的生活美学与创新故事,并联动区内各镇街的优质资源,共同策划丰富线路,让您不仅能深度体验大良,还能一站式领略更精彩的“顺德故事”。
其中,作为重要枢纽的钟楼TOD项目,未来将打造成集公共交通、文化展示、休闲购物、旅游指引于一体的综合性游客服务中心,为您的下次到来准备更多惊喜。
从即时响应的免费寄存,到片区渗透的便民服务,再到面向未来的体系构建,我们希望大良可以成为一个不仅值得“一来”,更值得“再来”,并能让人“安心停留、深度体验”的友好型旅游目的地。
这个春节,期待您漫步于大良花团锦簇的街头,流连于镬气升腾的食肆。请收好这份服务指南,大良已备好满满诚意与周全服务,邀您共度一个安心、舒心、暖心的中国年。
温馨提示
您可以点击下方图片
获取“免费寄存服务点”详细信息
部分服务点的具体开放时间、容量
可能因春节实际情况略有调整
建议出行前通过官方平台进行最终确认
订阅后可查看全文(剩余80%)










