近日
省教育考试院发布
广东2026年高考报名通知
报名时间为
11月1日至10日
此前省教育考试院已经发布广东省2026年普通高校艺术类专业考试招生办法体育类专业招生报名及考试办法
最新消息
广东省2026年普通高校招生
艺术类、体育类专业省统考的
科目和考试要求公布啦
涉及多个项目的考试内容和评分标准
一起来看详情
原文如下:
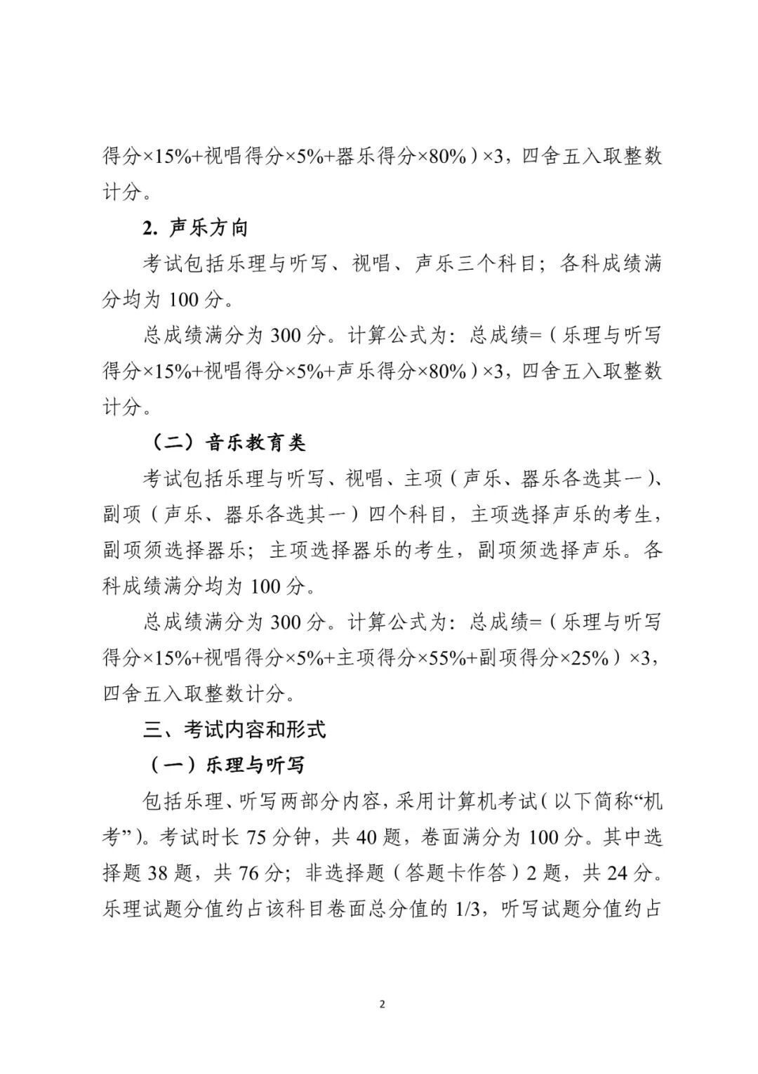
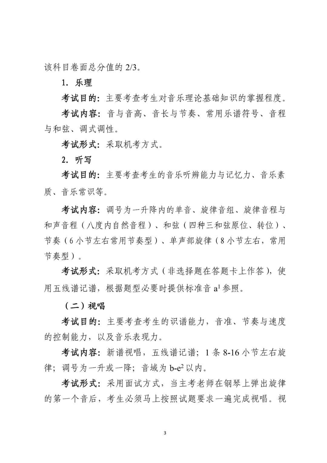
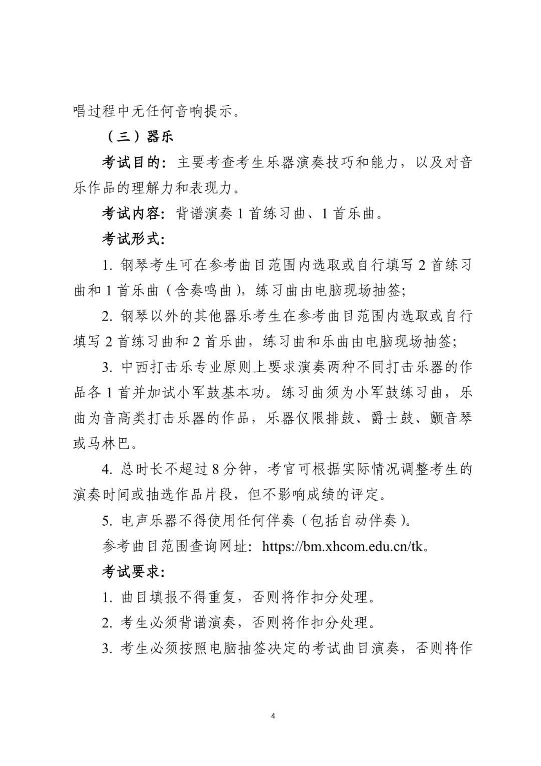
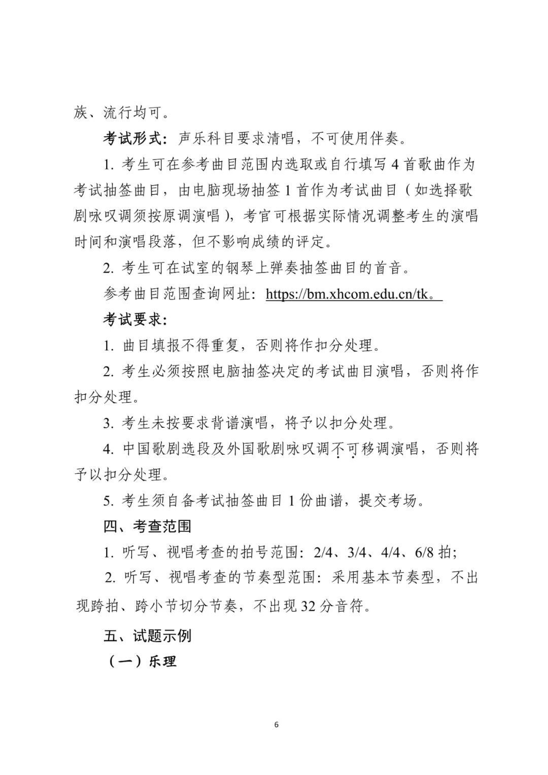
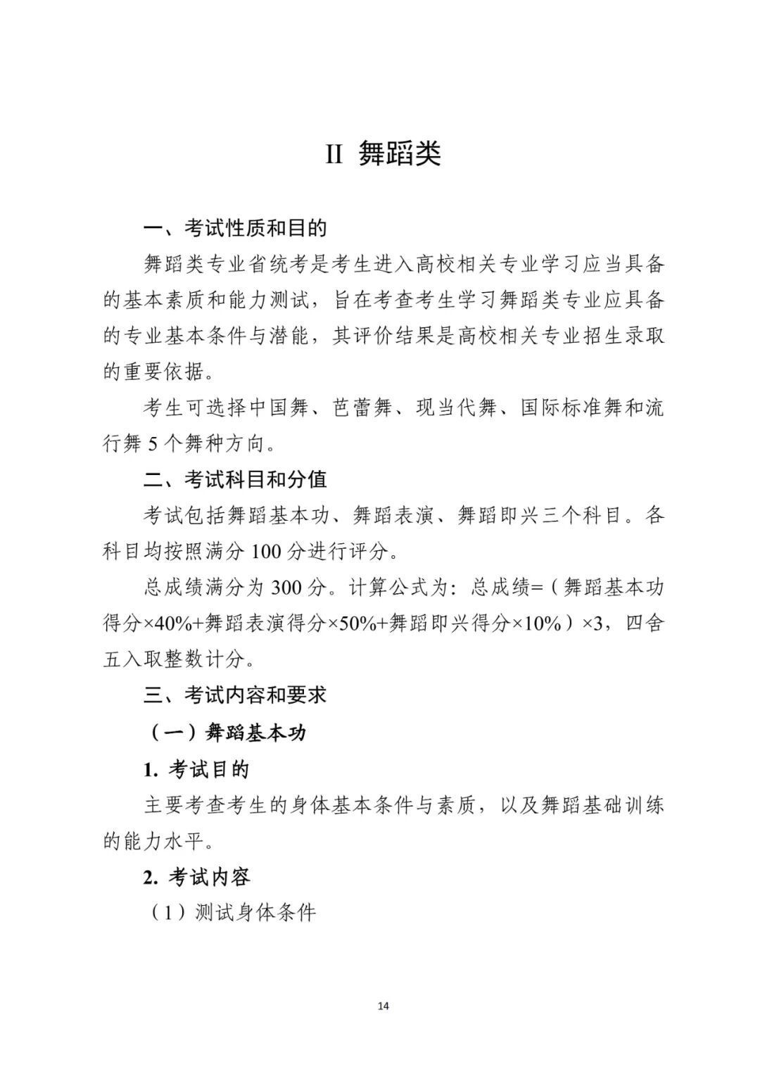
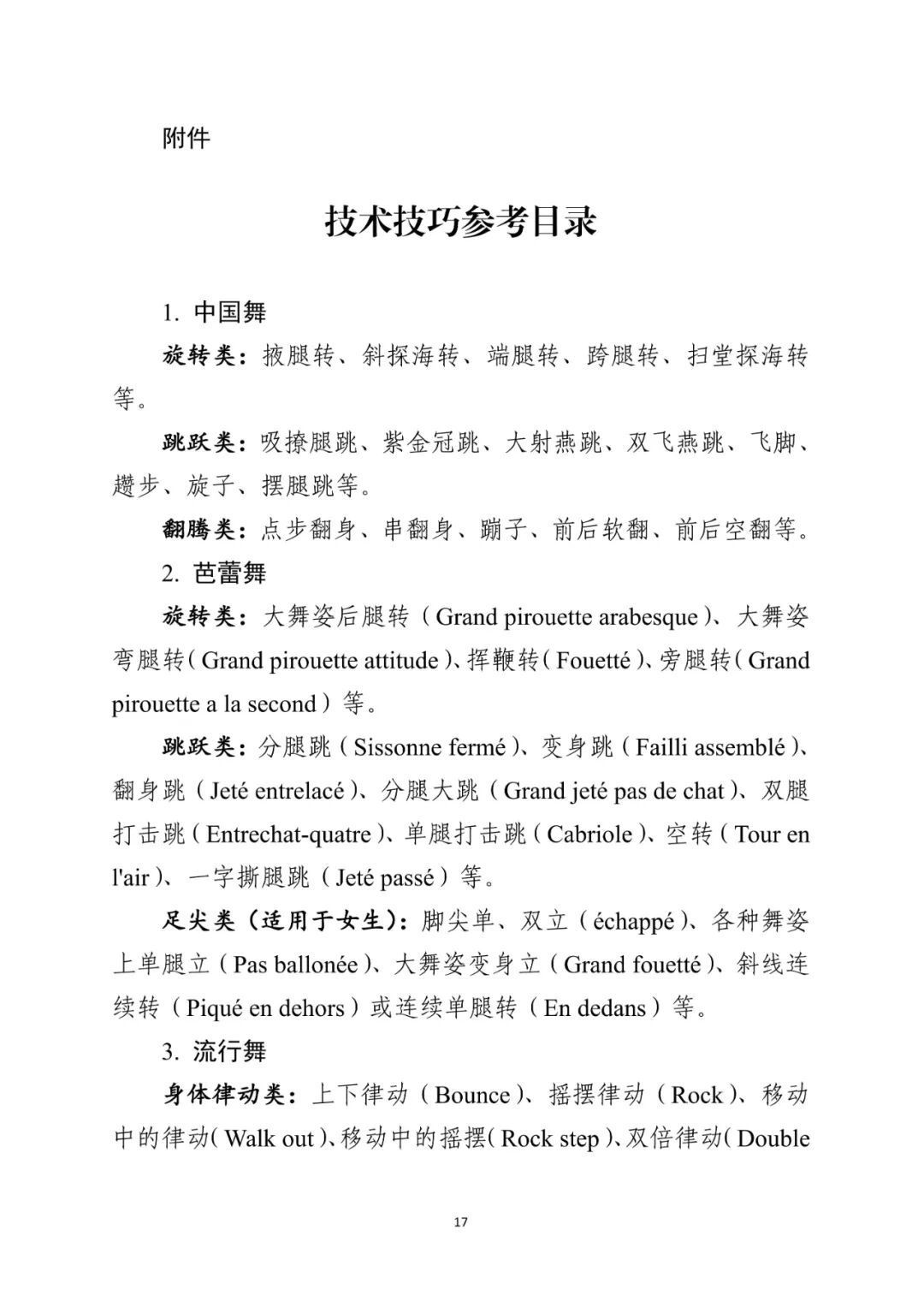
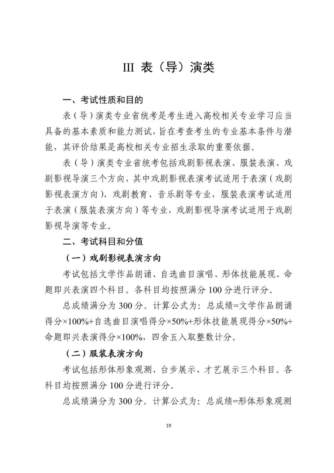
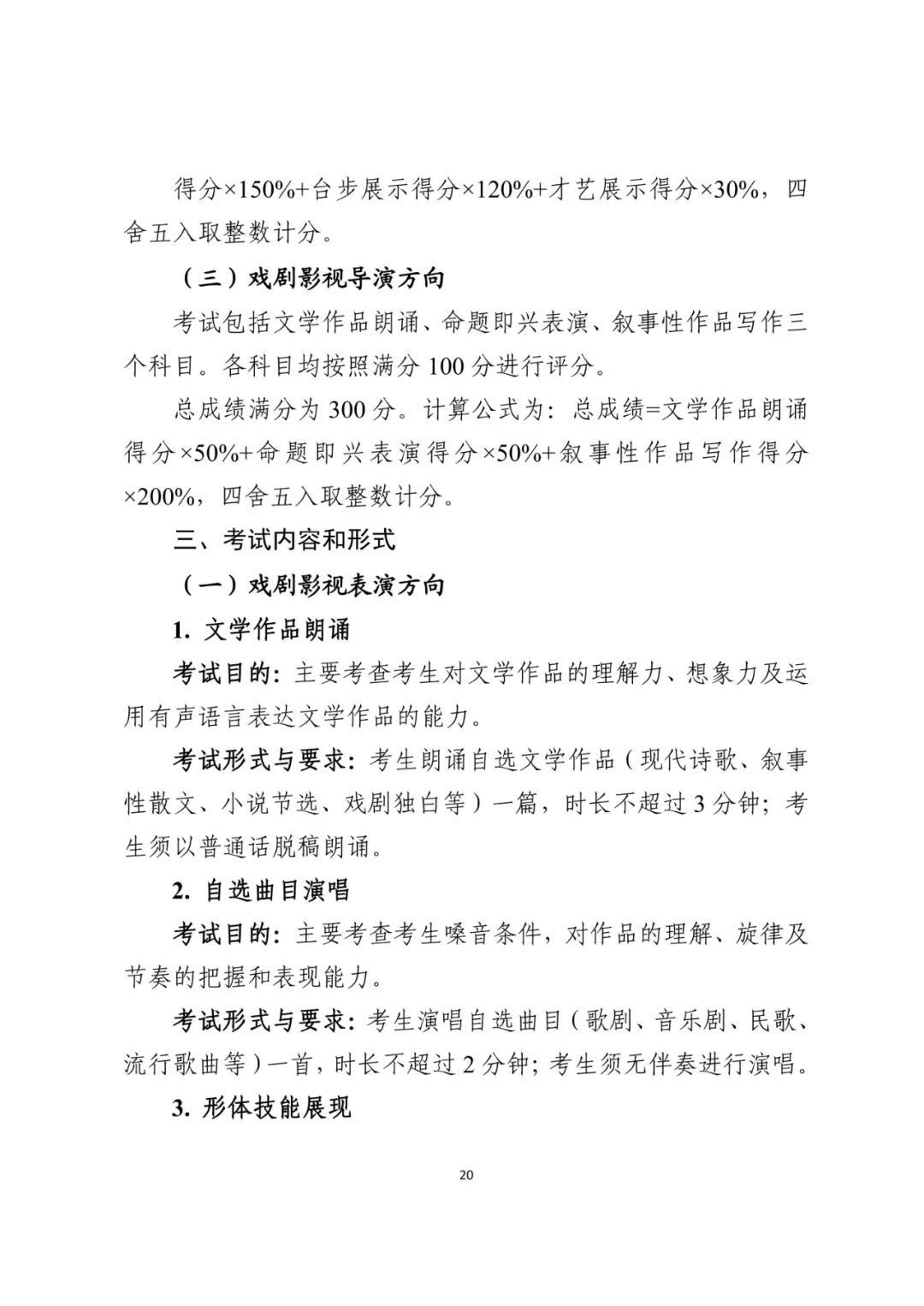
为做好我省2026年普通高校艺术类专业考试招生工作,根据相关文件精神,结合教育部教育考试院相关要求和我省实际,我院对部分科目考试要求作了进一步明确。《广东省2026年普通高校招生艺术类专业省统考科目考试要求》详见附件。
识别下方二维码可查阅附件
向上滑动阅览
原文如下:
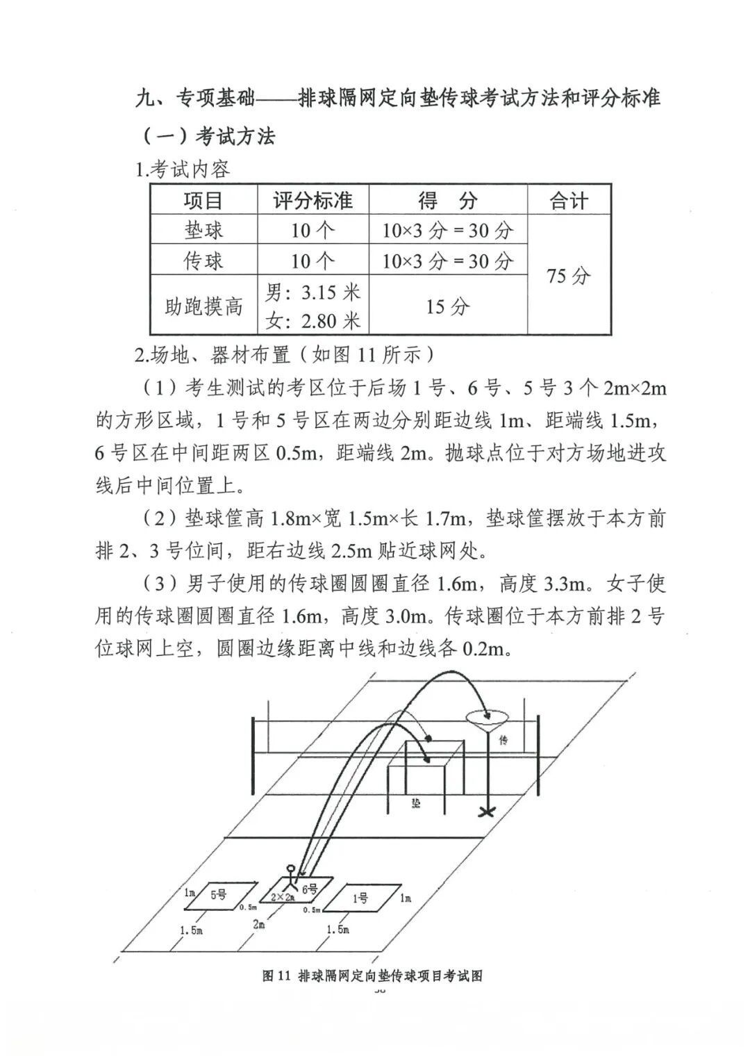
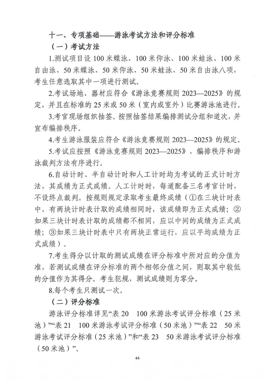
日前,《广东省2026年普通高校招生体育类专业省统考科目和要求》(见附件)印发,我省2026年普通高校招生体育类专业省统考照此执行。具体考试时间和地点另文通知。
识别下方二维码可查阅附件
向上滑动阅览
注意:考试项目健美操、啦啦操的相关附件,考生可点击文末“阅读原文”登录广东省教育考试院官网查阅及下载。
*有什么想说的,快来给小媒君留言*
来源:广东教育传媒综合广东省教育考试院
转载时请标明转自广东教育传媒,投稿或商业合作回复关键词 投稿/合作
免责声明:本文由南方+客户端“南方号”入驻单位发布,不代表“南方+”的观点和立场。
订阅后可查看全文(剩余80%)
 
 

























































































































