近日,为从源头遏制房地产自媒体乱象,广州市在启动专项整治的同时,同步开通了违规线索举报通道。
据广州市房屋交易监管中心公告,为进一步规范房地产自媒体传播秩序,净化网络舆论生态,市住房城乡建设局牵头联合市委宣传部、网信办,市教育局、公安局、市场监管局,正在开展为期两个月的房地产自媒体乱象专项整治行动,提升涉房自媒体合规运营意识,减少虚假宣传、恶意炒作等乱象。
公告指出,在部门协同监管方面,组建多部门联合工作组,召开房地产自媒体专项整治工作会议,统筹协调解决培训、宣传、整治各环节难点问题,确保工作有序推进。
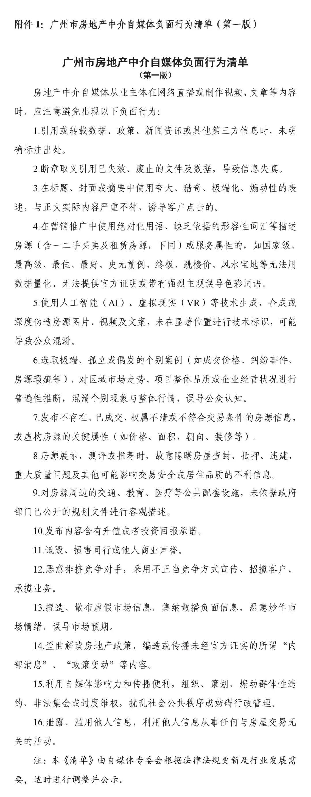
在行业自律方面,广州市房地产中介协会成立自媒体专业委员会,构建“行业+平台”协同治理机制,截至目前共有200个自媒体账号主体自愿签署并递交了规范执业承诺书;协会发布了《广州市房地产中介自媒体负面行为清单》,明确信息失真、恶意炒作、不正当竞争等16项负面行为。在开展业务培训方面,围绕新建商品房销售、存量房房源信息发布及房地产中介从业人员管理等方面,开展自媒体执业规范主题培训,进一步提升从业人员素质。
与此同时畅通社会监督渠道,开通网络举报专用邮箱,构建“接收-核查-处置-反馈”全流程闭环处理机制,充分调动公众参与监督的积极性,形成社会共治合力。以及警示约谈各类从业群体,目前已约谈重点房源信息平台2家、相关企业2家、短视频等平台个人房产自媒体账号12个。
公告称,下一步,相关部门将继续聚焦房地产领域自媒体信息传播乱象,通过“培训赋能、正面引导、从严整治”三项举措,规范自媒体运营行为,一经发现违规行为,将记入相关机构及个人信用档案,实施行业禁入等联合惩戒,维护消费者合法权益,促进广州市房地产市场平稳健康发展。
新快报记者注意到,2月27日晚间,广州市房地产中介协会发布了《关于积极举报广州市房地产中介自媒体负面行为的通知》。该通知称,面向社会公众及全行业征集全市房地产中介自媒体违规线索。具体而言,凡全市房地产中介从业主体在互联网通过文章、视频及直播等方式发布房地产市场分析、一二手房源信息推广展示及提供房地产咨询等行为过程中,出现《广州市房地产中介自媒体负面行为清单》所列的任何负面行为及相关法律法规、政府文件明确的其他违法违规行为,均属举报范畴。
订阅后可查看全文(剩余80%)

