婴童辅食品牌爷爷的农场正冲击港股IPO。
2026年1月5日,爷爷的农场国际控股有限公司(以下简称“爷爷的农场”)正式向港交所递交招股说明书,拟主板挂牌上市,招银国际担任独家保荐人。

这家成立仅十年的品牌凭借“有机”“进口”标签迅速崛起,2024年以40.6%的高增速跻身中国婴童零辅食市场第二名,有机品类更位列第一。然而,亮眼业绩背后,其“荷兰进口”身份与代工模式频遭质疑,多次因食品安全问题被处罚,且营销费用居高不下。
此番上市,爷爷的农场能否在资本市场的审视下平衡增长与质量,成为行业关注的焦点。
产品已涵盖269个SKU
一年营收超8亿元
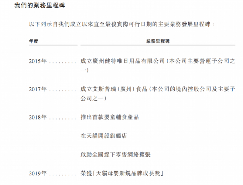
招股书显示,成立于2015年的爷爷的农场于2018年推出首款婴童辅食产品,后于2021年战略性进军家庭食品赛道。其中,婴童零辅食领域的产品包括食用油、调味品、谷物类辅食、果汁、果泥和果泥酸奶产品以及零食;家庭食品领域的产品则包括液态奶产品、方便食品、大米产品、调味品以及食用油。

招股书提到,截至2025年9月30日,爷爷的农场的产品组合已涵盖269个SKU,覆盖不同细分市场。截至同期,爷爷的农场约三分之一的SKU获得有机销售许可与“有机”标识资质,其中部分产品在两个以上司法管辖区获得有机产品认证。
根据弗若斯特沙利文的资料,按2024年中国婴童零辅食商品交易总额计算,爷爷的农场排名第二,且在商品交易总额排名前五的公司中,爷爷的农场于2022年至2024年实现最高复合年增长率;而按2024年中国有机婴童零辅食的商品交易总额计,爷爷的农场排名第一。
另根据弗若斯特沙利文的资料,2023年、2024年以及截至2025年9月30日止十二个月期间,“爷爷的农场”品牌产品在天猫自营旗舰店的消费者复购率分别为29%、31%以及34%。
从渠道端来看,天猫、抖音、拼多多、京东等直销渠道是爷爷的农场业务增长的关键驱动力,2023年、2024年以及2025年前三季度直销渠道的收入占比分别为41.3%、42.3%以及42.1%。
在拓展直销业务的同时,爷爷的农场还通过电商平台、重点客户和经销商建立了广泛的分销网络。截至2025年9月30日,爷爷的农场进一步拓展进入12家知名的全国性母婴产品零售连锁店,截至同日还已进入全国超过2000家重点客户零售网点。截至2025年9月30日,爷爷的农场在中国已与342家经销商建立了合作关系,触达全国超过10000家终端门店,2023年、2024年以及2025年前三季度经销渠道的收入占比分别为58.7%、57.7%以及57.9%。
财务数据方面,2023年和2024年,爷爷的农场的营收分别为6.22亿元和8.75亿元,同比增长40.6%;2025年前三季度的营收为7.80亿元,同比增长23.2%。期内利润分别为7546万元、1.03亿元、8742万元。

2023年、2024年以及2025年前三季度,爷爷的农场的毛利率分别为55.5%、58.8%以及57.3%,同期的经调整净利润率则分别为12.2%、11.8%以及11.6%。
爷爷的农场在招股书中表示,本次IPO募集所得资金净额将主要用于提升产品开发能力,并持续创新并升级婴童零辅食产品线以及家庭食品产品线;投资供应链发展并加强内部的生产能力以及端到端采购管理,以确保产品源头质量;加强品牌建设和营销推广,以提升品牌知名度并触及更广泛的消费者群体;扩大国内销售网络并开发海外市场;以及用作营运资金及一般公司用途。
“欧洲进口”身份遭质疑
几乎全部产品靠代工生产
在很多消费者印象中,爷爷的农场是一个“荷兰进口”辅食品牌,但实际上该公司在国内起家。
根据招股书,爷爷的农场所属集团于2015年启动运营,运营主体为广州健特唯日用品有限公司,该公司法定代表人为姜福全;2017年成立艾斯普瑞(广州)食品有限公司。随后,该公司进行了重组,并于2021年10月4日在开曼群岛注册成为获豁免有限公司。天眼查信息显示,目前广州健特唯日用品有限公司由艾斯普瑞(广州)食品有限公司100%控股。

值得注意的是,爷爷的农场在2018年才推出首款婴童辅食产品,以“欧洲原装进口”的身份在中国市场举办发布会,并在天猫开设旗舰店,启动全国线下零售网络扩张。
“进口”身份遭质疑,还由于不少消费者发现其产品很多是国内代工厂生产,爷爷的农场代工模式同样引起讨论。
“于往绩记录期间,我们的绝大部分产品由OEM供应商生产。”爷爷的农场在招股书中这样写道,其合作的供应商数量达到62家,也就意味着其现有的269个SKU几乎都为代工生产。
对此,爷爷的农场称,OEM模式使其能够满足快速产品开发需求,从而提高灵活性来保持多样化且频繁更新的产品阵容;及外包安排使其能够控制和管理产品成本,同时减轻投资风险。

招股书还提到,爷爷的农场已于2025年在广州增城建设了一处生产基地,用于“自主生产精选的少量产品、研发、质量控制与检测以及物流及仓储。”值得注意的是,这处生产基地在2025年10月才开始投产精选产品,包括果汁以及食用油。这意味着,其核心产品婴童辅食、水牛奶等,目前仍为代工生产。
多次出现产品不合格问题
投入巨额营销费用进行推广
代工模式之下,爷爷的农场近年来多次出现食品安全问题。
2019年7月,广东省市场监督管理局网站显示,因进口的“爷爷的农场”牌婴幼儿米粉和果汁泥抽检结果不合格,广州市天河区市场监督管理局对广东省艾斯普瑞(广州)食品有限公司(中国经销商)进行立案调查。
通告显示,艾斯普瑞进口的婴幼儿多种谷物混合水果米粉(原产国:葡萄牙)钠项目不合格;苹果樱桃香蕉泥(原产国:法国)总钠项目不合格。经查,艾斯普瑞共购进上述水果米粉22596盒,已销售22590盒,未销售6盒已被依法封存;共购进上述“苹果樱桃香蕉泥”21126袋,已销售21112袋,未销售14袋已被依法封存。
广州市天河区市场监督管理局向艾斯普瑞送达了不合格报告并进行了现场检查,艾斯普瑞主动暂停购进不合格食品,并向其所有客户发出了召回通知,召回数量达4.3万盒。
2020年7月,广东省市场监督管理局发布了关于不合格食品核查处置情况的通告,其中,艾斯普瑞(广州)食品有限公司经销的婴幼儿多种谷物米粉和婴幼儿多种谷物混合水果米粉不合格,被罚没29万元。
2021年4月,海关总署发布了2021年3月全国未准入境食品化妆品信息。2021年3月,全国海关在口岸监管环节检出安全卫生项目不合格并未准入境的食品172批次。
其中,艾斯普瑞(广州)食品有限公司进口自比利时的Belourthe S.A.生产的1批次2217.6千克婴幼儿大米粉,因钙含量不符合国家标准要求被海关拒绝入境。
除此以外,近年来为增加品牌知名度,爷爷的农场在营销上下了不少功夫,通过热播剧、线下营销等多种方式进行营销推广,这也产生了巨额的销售费用。
根据招股书,爷爷的农场2024年、2025年前9个月的销售与分销费用分别约为人民币2.01亿元、3.06亿元、2.12亿元及2.83亿元;分别占相应年度总营收的32.3%、35.0%、33.5%及36.3%。也就意味着其一年的销售及分销费用加起来营收占比接近七成。

可见,从“欧洲进口”的宣传到代工模式的争议,爷爷的农场在狂奔扩张中,始终面临产品质量与品牌信任的考验。尽管其通过营销与渠道布局赢得了市场份额,但食品安全问题与高企的销售费用,仍警示着品牌长期发展的风险。
采写:南都·湾财社记者 王静娟
订阅后可查看全文(剩余80%)