12月29日,香港特区政府发展局(发展局)就发展北部都会区(北都)公布两项重点政策,包括成立“洪水桥产业园有限公司”,以及为洪水桥/厦村新发展区第一个片区开发试点招标。
(一)成立洪水桥产业园公司
发展局公布成立洪水桥产业园有限公司(产业园公司),负责发展和营运位于北部都会区(北都)洪水桥约23公顷的产业园。目标2026年中投入运作。
发展局局长甯汉豪表示,北都发展产业主导。除透过传统卖地、原址换地和片区开发引入产业,成立特区政府全资拥有的产业园公司是另一工具,让特区政府透过产业园公司参与产业建设和营运,发挥牵引作用,更好结合市场力量和运用公私营合作模式,加快推动北都产业发展。
产业园公司有四个主要目标,包括:
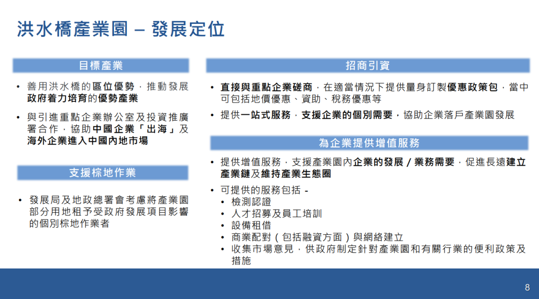
1.善用洪水桥区位优势,发展特区政府着力培育的优势产业;
2.制订产业园的总体发展规划,兴建产业园基础设施,并提供增值支援服务,助力企业发展,构建蓬勃产业生态圈;
3.采用多元公私营合作模式,以及按需要引用特区政府提供的优惠政策包,招商引资,吸引企业落户产业园;以及
4.协助受政府发展影响的棕地作业者升级转型。
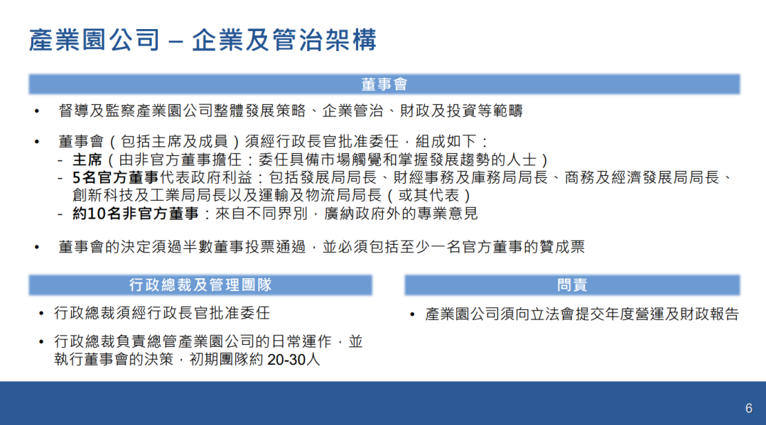
管治架构方面,产业园公司的董事局成员和行政总裁均须经行政长官批准委任。董事局由五位官方董事和约十位非官方董事组成,而主席会由非官方董事出任。五位官方董事由与产业园公司发展相关的政策局局长出任,分别为发展局局长、财经事务及库务局局长、商务及经济发展局局长、创新科技及工业局局长,以及运输及物流局局长。特区政府会透过官方董事直接参与产业园公司的重大决策。非官方董事则来自不同背景和界别,广纳政府以外的专业意见。
发展局稍后会提请行政长官会同行政会议,向产业园公司免地价批拨洪水桥约23公顷产业用地。发展局短期内会向城市规划委员会申请改划用地,为产业园订立专属地带,提高土地用途弹性,扩阔至涵盖不同合适产业和配套设施。
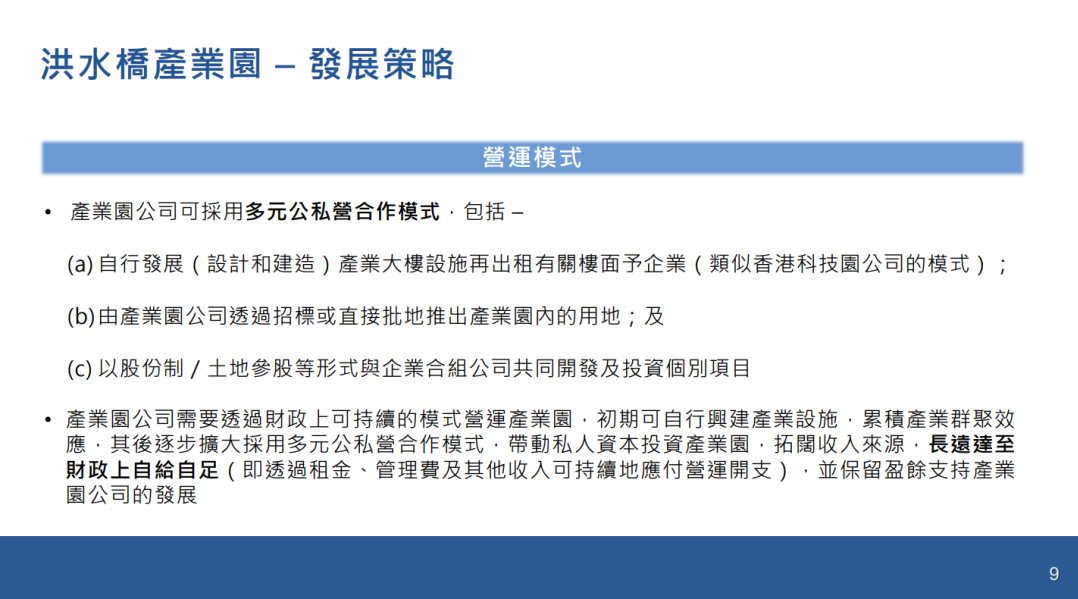
如获立法会批准,特区政府会向产业园公司注入起始资金,具体注资款额会在2026至27年度财政预算案中公布。产业园公司需要透过财政上可持续的模式营运和管理产业园,拓阔业务收益,长远达致财政上自给自足。
产业园公司将会分阶段以不同模式发展约23公顷土地,除了自行发展部分土地以建造和出租产业设施,也可招标出售部分产业园内的用地,或按个别项目与企业成立公司共同开发、投资产业等。
局方争取2026年1月启动公开招聘行政总裁的工作,并会赶紧在2026年上半年完成土地改划批拨、寻求拨款批准向产业园公司注资、委任董事局及行政总裁、招聘其他主要人员等一系列筹备工作,目标是令产业园公司可于2026年年中投入运作。
产业园公司具体建议:
(二)北都首个片区展开招标
双信封制、弹性缴付安排
发展局局长甯汉豪公布,为洪水桥/厦村新发展区第一个片区开发试点招标,该片区也是北都首个招标的片区。由于片区规模较大,且同时涉及住宅和产业用地发展,涉及一定投资成本,招标期约六个月,由2025年12月30日开始,至2026年7月3日截标。
洪水桥片区:
甯汉豪会见传媒时说,这个片区总面积约11公顷,包括三幅住宅用地、三幅企业及科技园用地,合共可提供约3,120个住宅单位,以及约28万平方米的产业楼面面积。
这次招标会采用双信封制模式,非价格建议和价格建议的比重分别为70%和30%。甯汉豪说,非价格建议部分主要评审准则聚焦在三幅产业用地,计分准则包括会否发展具策略性产业、会否引进龙头企业、发展速度、投资规模、创造的就业机会等。
而投标人必须发展和营运三幅产业用地之中最少一幅用地,其余两幅用地只须完成土地平整后交还政府。若投标者选择同时发展另外一幅或两幅产业用地,可获额外分数。
此外,当局会推出更具弹性的地价缴付安排,中标者只须在招标结果公布后28天内缴付最少25%的地价,余下最多75%的地价可在招标结果公布后三年内付清,其间免缴付利息。
当局也容许选择分期支付地价的中标者交回北都一些特区政府拟收回的土地,以抵销最多75%的地价。两项地价缴付安排旨在减低企业开发土地面对的现金流压力。
招标文件已上载到地政总署网页:
https://www.landsd.gov.hk/sc/index.html
订阅后可查看全文(剩余80%)













