“六年版税,一分没有”“原来我创作的歌曲,著作权根本不在我手里”……
日前,歌手邓紫棋与前公司蜂鸟音乐的版权纠纷再度引发讨论。蜂鸟音乐主张拥有邓紫棋多张专辑和《泡沫》《多远都要在一起》等百余首歌曲的完整版权;邓紫棋则言,签约多年后突然发现亲手创作的歌曲的著作权不在手里,“简直如雷轰顶”。
二者的著作权纠纷已持续超过6年。一个新进展是,邓紫棋称找到了破解版权困局的关键:依据我国《著作权法》第42条的“法定许可”规定,以及早年加入香港作曲及作家协会(CASH)——由其代理“公开表演、广播、网络传播等权利,让她可以合法地上线重录专辑《I AM GLORIA》。

图为邓紫棋。
随后,蜂鸟音乐发文称,此次重制9首歌曲使用的音乐作品均创作于双方合约期间。根据合约规定,这期间艺人创作、表演或录制的所有音乐作品、制品的著作权及邻接权完整归属于蜂鸟音乐,并要求各音乐平台立即下架涉及侵权的重录专辑。
事实上,邓紫棋与蜂鸟音乐的版权纠纷并非孤立个案。华东政法大学知识产权学院副院长于波告诉南都记者,从泰勒·斯威夫特(Taylor Swift)以3.6亿美元回购专辑版权,到苏打绿因合约纠纷导致作品停播,类似争议在全球范围内频发。这揭示了创作者与资本方的长期博弈,本质是传统“版权终身买断”模式与数字时代创作者主权意识的冲突。
版权拉锯战持续六年
“漫长的诉讼路上,光,果然再现。”
这是邓紫棋6月12日上线的首张重录专辑《I AM GLORIA》的一句简介。这张专辑收录了她的12首旧歌,包括《我的秘密》《泡沫》《光年之外》等热门单曲。此番重录旧作,邓紫棋称这是一个“失而复得”的故事,这一步走了6年。

邓紫棋首张重录专辑。图据邓紫棋微博。
2019年,邓紫棋单方面宣布与蜂鸟音乐解约,指控公司通过虚假陈述诱签合约,并擅自注册其艺名商标。蜂鸟音乐则坚称,双方合约有效期至2022年。2024年1月,蜂鸟再度发布版权声明称,独家拥有邓紫棋103首歌曲的录音、词曲版权;未经许可,禁止任何单位或个人翻唱、复制、演出、网络传播以及其他商业性用途。

邓紫棋发文。
二者的版权拉锯战,持续至今。邓紫棋在日前的发文中称,由于合约问题,她所创作的歌曲著作权归属不明,能否重录、发行和上架,仍需著作权法律上的依据。
原本邓紫棋以为可能会永远与自己过去的创作“失散”,但黑夜中出现了一道曙光,其突破口指向我国《著作权法》第四十二条第二款。该条规定,录音制作者使用他人已经合法录制为录音制品的音乐作品制作录音制品,可以不经著作权人许可,但应当按照规定支付报酬;著作权人声明不许使用的不得使用。
“著作权赋予了作者对作品合法垄断的权利,但如果权利人一直把权利攥在手里,将限制作品的传播。”北京市文化娱乐法学会音乐法律专委会主任、北京天驰君泰律师事务所高级合伙人郭春飞表示,这一“法定许可”条款看似复杂,其实指向的是“翻唱”行为。正是有了这一条款,人们可以听到不同艺人演绎多个版本的同一首歌。
于波告诉南都记者,《著作权法》规定的“法定许可”条款,本质上是对著作权人专有权利的有限突破。其设计初衷为了防止版权垄断,避免原始录音制作者永久控制音乐作品的传播渠道。在保障著作权人获酬权的前提下,降低后续录音制作者获取授权的交易成本,鼓励作品多元化传播。
同时,这一条款也旨在平衡利益关系——“既尊重著作权人首次许可的意愿,又限制其无限期排斥他人使用,体现‘首次许可即推定后续开放’的法理逻辑。”于波说。
邓紫棋首张重录专辑目前仍在架
据邓紫棋介绍,盘点过往的所有创作,除了《新的心跳》和《童话休止符》两张专辑外,其余均未在首次录制或发行时明示禁止他人录音使用。即便蜂鸟音乐在2024年1月补发了一次性的版权声明,但为时已晚,他们已完成公证。
需要关注的是,这项“法定许可”制度涵盖的并不覆盖信息网络传播权。根据《著作权法》第四十四条的规定,通过信息网络传播录音制品需同时取得著作权人和表演者许可。
也就是说,音乐平台如果要合法上架公开播放邓紫棋重录的专辑,仍需获得词曲作品的信息网络传播权。根据邓紫棋的发文,这一问题的破解,源于她14岁时的一次天真举动——因觉得酷而加入了香港作曲及作家协会(CASH)。
官网信息显示,CASH集体管理及执行香港《版权条例》所赋予音乐作品作者的版权及有关事宜,代表超过300万位作曲家及作词家管理其音乐作品的版权,所代收的版权费在扣除行政费后全数分派给版权持有人。
按照邓紫棋的说法,CASH可代为管理其所创作的歌曲,包括“公开表演”“广播”“信息网络传播”等权利,同时她与蜂鸟音乐的合约也注明,CASH所管理权利不属于蜂鸟音乐。这意味着无论作品的著作权归属如何,信息网络传播权等公开播放的权利由CASH代邓紫棋行使。

蜂鸟音乐声明。
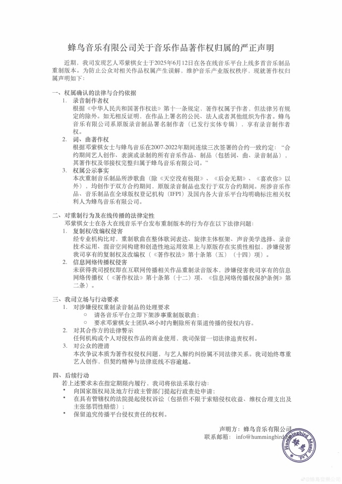
邓紫棋旧歌重录行为,引起蜂鸟音乐的不满。该公司日前发布严正声明称,此次重制音乐制品所涉歌曲,除《天空没有极限》《喜欢你》《后会无期)外,均创作于双方合同期间,原版录音制品也发行于该期间。
根据双方在2007年-2022年期间连续三次签署的合约一致约定:“合约期间,艺人创作、表演或录制的所有音乐作品、制品(包括词、曲、录音制品),其著作权及邻接权完整归属于蜂鸟音乐”。
蜂鸟音乐要求,邓紫棋团队在48小时内删除所有渠道传播的侵权内容,并请各音乐平台立即下架这张重录专辑。南都记者注意到,截至发稿前,在QQ音乐、网易云音乐等平台,仍可听到这张包含《我的秘密》《光年之外》等12首标记为重生版的歌曲。
版权纠纷背后:创作者权益与资本控制权博弈的集中体现
邓紫棋与前公司蜂鸟音乐的版权诉讼,尚在香港进行中。双方具体争执的细节是什么?邓紫棋在合约期间创作歌曲的著作权,最终将归属于谁?这些问题仍需根据双方提供的证据,以及司法机关的认定来确定。
事实上,邓紫棋版权纠纷并非个案。歌手吴青峰也曾“失去自己的歌”,与昔日恩师对簿公堂,连所在的“苏打绿”乐队名字都要改为“鱼丁系”。吴青峰甚至在网上呼吁歌迷——别听旧版苏打绿的歌,而要认准重新录制的“鱼版”。
歌手泰勒·斯威夫特(Taylor Swift)的版权之路同样走得不平坦。历时6年时间,她最终以3.6亿美元买断了自己过往的6张专辑所有版权。今年5月31日,泰勒·斯威夫特官宣了这场胜利:“我创作的所有音乐、音乐视频、照片、未发布的作品,我一生的全部心血,现在都属于我自己了。”
在于波看来,这些版权纠纷是音乐产业长期存在的创作者权益与资本控制权博弈的集中体现。从泰勒·斯威夫特耗资3.6亿美元回购专辑版权,到苏打绿因合约纠纷导致作品停播,改名“鱼丁系”,类似争议在全球范围内频发,本质是传统“版权终身买断”模式与数字时代创作者主权意识的冲突。
郭春飞告诉南都记者,过往要打造一个歌手,从录制专辑到发行、市场营销等,仅靠个人实力难以完成,更依赖于唱片公司的投资。基于这样的关系,双方所掌握的交换筹码不同,再加上一些创作者出于自身生存需要,也可能会与唱片公司签订内含诸多霸王条款的“卖身契”,让渡自身的权益。
她提到,音乐版权相对复杂,一首歌的权利类型涉及词、曲、录音制作、表演等。对于经纪公司而言,要永远买断一个艺人很难,但可以抓住核心,将最基础的词曲版权直接买断。
“到了数字时代——特别是在人工智能的加持下,音乐创作和制作的门槛降低了,一个小型的个人工作室也有可能推出热门单曲。如果创作者的法律意识强,他们会意识到词曲版权有多么重要,一般不会轻易转让他人。”
如何避免邓紫棋的版权纠纷出现?于波建议,艺人在与经纪公司签订版权合同时,需重点关注一些核心问题,其中包括版权归属应明确区分词曲著作权与录音制作者权,避免模糊条款导致被动转让权益;合同条款需清晰界定授权范围(独家/非独家)、地域、期限及权利转让细节,避免“全英文”或“所有歌曲”等表述引发争议;报酬分配应细化计算方式、支付周期及税务承担,防止拖欠或结算不透明。
于波还提到,双方的解约条款应明确解约条件、程序及版权回归时间点(避免长期绑定),法律适用与争议解决应选择有利管辖地,并务必聘请专业律师审核合同,识别显失公平条款。同时,他建议艺人应保留签约证据,定期审查履约情况,必要时通过“法定许可”条款或司法途径维护权益,从源头规避“人歌分离”风险。
出品:南都数字经济治理研究中心
采写:南都记者李玲 发自北京
订阅后可查看全文(剩余80%)