马年奔腾至,英歌震春潮!这个新春,潮阳各镇街英歌队蓄势待发,将以最铿锵的锣鼓、最矫健的舞步,迎接新春的到来。从2月10日(腊月二十三)到3月17日(正月二十九),近70场国家级非遗“潮阳英歌”分布各地表演。无论你是回乡游子,还是远方来客,请将这份攻略收好,一起见证潮阳英歌的活力传承。
重点场次推荐:
•2026年2月11日(腊月二十四)
上午9:00—下午1:00
地点:潮阳区文光街道
路线:岭东古庙—周厝庵—教授巷口—保厝池—大使爷宫—双忠行祠—岭东古庙
表演队伍:岭东英歌队(48人)
•2026年2月11日(腊月二十四)
上午7:00—12:00
地点:潮阳区文光街道、城南街道
路线:西龙古庙—旷园妈祖庙—中山西路—双忠行祠—岭东古庙—南桂坊—龙井双忠祠—回庙
表演队伍:塔馆英歌队、西门女子英歌队(200人)
•2026年2月11日(腊月二十四)
上午8:30—11:30、下午2:30—晚上7:00
地点:潮阳区文光街道、城南街道
路线:上午:双望社区、龙井社区
下午:双忠行祠
表演队伍:南桂坊英歌队(60人)
•2026年2月15日至21日(腊月二十八至正月初五)
中午12:00—下午2:00、下午5:00—晚上7:00、晚上7:30—9:00(餐饮消费项目配套英歌表演)
主题:万马奔腾·英歌雄风——潮阳英歌宴贺岁季
地点:潮阳区铜盂英歌小镇
表演队伍:龙飞英歌队(45人)
•2026年2月17日(正月初一)
上午8:00—晚上6:00
地点:潮阳区海门镇城区
表演队伍:海门镇和睦英歌队(75人)
•2026年2月20日(正月初四)
上午7:00—11:30
地点:潮阳区文光街道、城南街道
路线:西龙古庙—旷园妈祖庙—中山西路—双忠行祠—岭东庙—南桂坊—龙井双忠祠—回庙
表演队伍:塔馆英歌队、西门女子英歌队(200人)
•2026年2月20日(正月初四)
上午8:00—12:00
地点:潮阳区文光街道
路线:桃园社区—双忠行祠—桃园社区
表演队伍:桃园英歌队(40人)
•2026年2月20日(正月初四)全天
地点:潮阳区文光街道、城南街道
路线:上午:双望社区、龙井社区
下午:双忠行祠
表演队伍:南桂坊英歌队(60人)
•2026年2月20日(正月初四)
下午2:00—6:00
地点:潮阳区城南街道
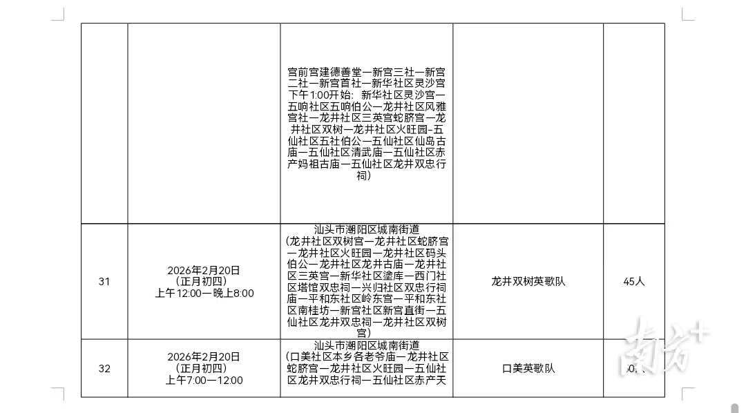
路线:上午8:30开始:五仙社区龙井双忠行祠—文光社区南桂坊—文光社区甘泉古庙—西门社区双忠行祠塔馆—平和东社区岭东古庙—文光社区门仔头佛祖—新华社区施茶宫—新宫社区津宫前宫建德善堂—新宫三社—新宫二社—新宫首社—新华社区灵沙宫
下午1:00开始:新华社区灵沙宫—五响社区五响伯公—龙井社区风雅宫社—龙井社区三英宫蛇脐宫—龙井社区双树—龙井社区火旺园-五仙社区五社伯公—五仙社区仙岛古庙—五仙社区清武庙—五仙社区赤产妈祖古庙—五仙社区龙井双忠行祠
表演队伍:龙井忠精英歌队(50人)
•2026年2月20日(正月初四)
上午12:00—晚上8:00
地点:潮阳区城南街道
路线:龙井社区双树宫—龙井社区蛇脐宫—龙井社区火旺园—龙井社区码头伯公—龙井社区龙井古庙—龙井社区三英宫—新华社区塗库—西门社区塔馆双忠祠—兴归社区双忠行祠庙—平和东社区岭东宫—平和东社区南桂坊—新宫社区新宫直街—五仙社区龙井双忠祠—龙井社区双树宫
表演队伍:龙井双树英歌队(45人)
•2026年2月21日(正月初五)
上午9:00—12:00
地点:潮阳城区
路线:文光塔广场—中华路—新华路—潮阳体育中心
表演队伍:棉北后溪英歌队、文光桃园英歌队、西门女子英歌队、城南忠精英歌队、马来西亚柔佛潮州八邑会馆义兴英歌队等近20支队伍(超1000人)
•2026年2月22日(正月初六)全天
地点:潮阳区文光街道
路线:文光街道文光社区、兴归社区、西门社区、平东社区、桃园社区
表演队伍:南桂坊英歌队(60人)
•2026年2月22日(正月初六)
上午7:00—下午3:00
地点:潮阳区城南街道凤上社区、凤南社区、凤东社区、凤北社区
表演队伍:凤岗英歌队(前宫)、凤岗英歌队(后宫)(90人)
•2026年2月22日(正月初六)全天
地点:潮阳区棉北街道平北社区、平南社区、东家宫社区
表演队伍:后溪英歌队(130人)
•2026年2月23日(正月初七)全天
地点:潮阳区棉北街道各社区—文光街道各社区—城南街道各社区—棉北街道五二社区
表演队伍:后溪英歌队(130人)
•2026年2月23、24日(正月初七、初八)
上午7:00—下午6:00
地点:潮阳区城南街道凤上社区、凤南社区、凤东社区、凤北社区
表演队伍:凤岗英歌队(前宫)、凤岗英歌队(后宫)(90人)
•2026年2月27日(正月十一)
上午8:00—11:30、下午1:00—5:00
地点:潮阳区文光街道古帅社区
表演队伍:古帅青年英歌队(70人)
•2026年3月1日(正月十三)
中午12:00,晚上10:00
地点:潮阳区铜盂镇草尾村戏台
表演队伍:草尾村曹美英歌队(45人)
•2026年3月3日、4日(正月十五、十六)
3日上午10:00—12:00;4日上午10:00—下午2:00
地点:潮阳区西胪镇尖山村
表演队伍:西胪尖山老顺兴班英歌队(30人)
•2026年3月4日至6日(正月十六至十八)
上午、晚上
地点:潮阳区西胪镇西一社区
表演队伍:西胪英歌队(72人)
南方+记者 黄嘉锋
通讯员 肖树鹏 李盛和
点击图片,一键报料↓↓↓
订阅后可查看全文(剩余80%)
























