河南省平顶山市鲁山县人民政府官网上的一篇题为《中国牛郎织女文化之乡》文章显示,牛郎织女的故事发源于鲁山,形成于鲁山,扎根于鲁山,并流传至全国乃至世界各地。
今年七夕节,鲁山县的“牛郎织女”雕塑揭幕。此后,这座花费715万元打造的雕塑,引发了关注和热议。不少人疑问:钱花在了哪里?
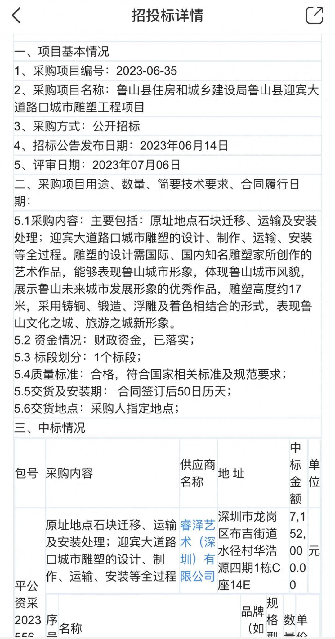
据中国政府采购网上的一份鲁山县住建局鲁山县迎宾大道路口城市雕塑工程项目中标公告显示,此次招标公告的发布日期是今年6月14日,采购方式为公开招标,7月6日开标,同日发布中标公告,中标金额为715.2万元,中标企业为睿泽艺术(深圳)有限公司。
采购内容主要包括,原址地点石块迁移、运输及安装处理;迎宾大道路口城市雕塑的设计、制作、运输、安装等全过程;雕塑的设计需国际、国内知名雕塑家所创作的艺术作品,表现鲁山城市形象、体现鲁山城市风貌、展示鲁山未来城市发展形象的优秀作品,雕塑高度约17米、采用铸铜、锻造、浮雕及着色相结合的形式,表现鲁山文化之城、旅游之城新形象。资金情况显示为:财政资金,已落实。
雕塑揭幕后,不少人对鲁山县政府花费715万元建雕像进行吐槽,认为造价过高。“到底用的什么材料,值700多万元?”“动用了财政资金,是否应该公示?”
也有人找出了6月23日拍摄的图片,称迎宾路口雕像的基座已经搭好,怀疑工程未招标就开工。
此外,对于雕像的设计,也有人表达了质疑,花费715万元修建的“牛郎织女”雕像与2021年1月竣工的长沙大王山旅游度假区湘江女神公园内的“湘江女神”雕塑极度相似。“两者除了底座、人物部分不同,主体结构、材质、色彩搭配、浮雕造型等几乎如出一辙。”
据媒体报道,鲁山县住建局工作人员回复称,雕塑的招标建设是符合流程的,若对雕塑的造价存在质疑,可以向平顶山市和河南省审计部门提出。
另据报道,鲁山县政府办公室工作人员表示,此事的舆情县里已经关注到,相关工作正在进行中。
28日上午,记者拨通了鲁山县政府采购服务中心的电话,一名工作人员表示,他们是对招投标过程进行监管,该项目的招投标过程是规范的,公平、公正、公开。
平顶山12345热线的一名工作人员告诉记者,近两天接到了大量关于鲁山县“牛郎织女”雕塑的投诉,目前暂未收到有关部门的处理反馈,一般会在7个工作日内给到反馈结果。
为解答公众疑惑,28日,记者拨通了鲁山县政府办公室的电话,在记者表明身份和来意后,该工作人员回复了6个“不知道”,1个“不清楚”。
记者询问中标公告中提到的715万元是否全部用于建造“牛郎织女”雕塑,该工作人员表示“不知道”,记者询问是否有关注到“牛郎织女”雕塑与长沙的“湘江女神”雕塑被指相像,对方表示“不知道,不知道”,记者询问是否有关注到网上的舆论,对方表示“不知道,这个不知道”,记者询问应该向哪个部门进行核实,对方表示“不太了解”“不清楚”,记者质疑鲁山县政府办公室曾接受媒体采访表示县里已经关注到舆情,对此该工作人员依旧表示“不知道”。
截至记者发稿前,鲁山县住建局及县市级宣传部门的电话一直无人接听。
28日,记者多次拨打中标单位睿泽艺术(深圳)有限公司的电话,一直无人接听。
天眼查显示,上述公司成立于2011年,地址位于深圳龙岗区。该公司的公开招投标详情中,从2019年起,几次中标鲁山县的雕塑建造。2019年9月27日,鲁山文旅局关于鲁山冶铁场景雕塑项目结果公示显示,中标公司为深圳市国帝景观艺术有限公司(该司后更名为睿泽艺术深圳有限公司),中标金额162.12万元。
2021年3月,睿泽艺术(深圳)有限公司中标了鲁山县住建局鲁山县沙河景观雕塑(墨子、仓颉、元德秀铸铜雕塑),中标金额90万元。
订阅后可查看全文(剩余80%)
