近日,首届“美丽广东,志愿有我”生态环境志愿服务项目大赛入选名单正式出炉。一批优秀项目经宣传发动、地方推荐、资格初审、专家评审及社会公示等环节,从全省众多参评项目中脱颖而出。
本次大赛旨在挖掘和培育具有创新性、示范性的生态环境志愿服务项目,广泛动员社会力量参与美丽广东生态建设。
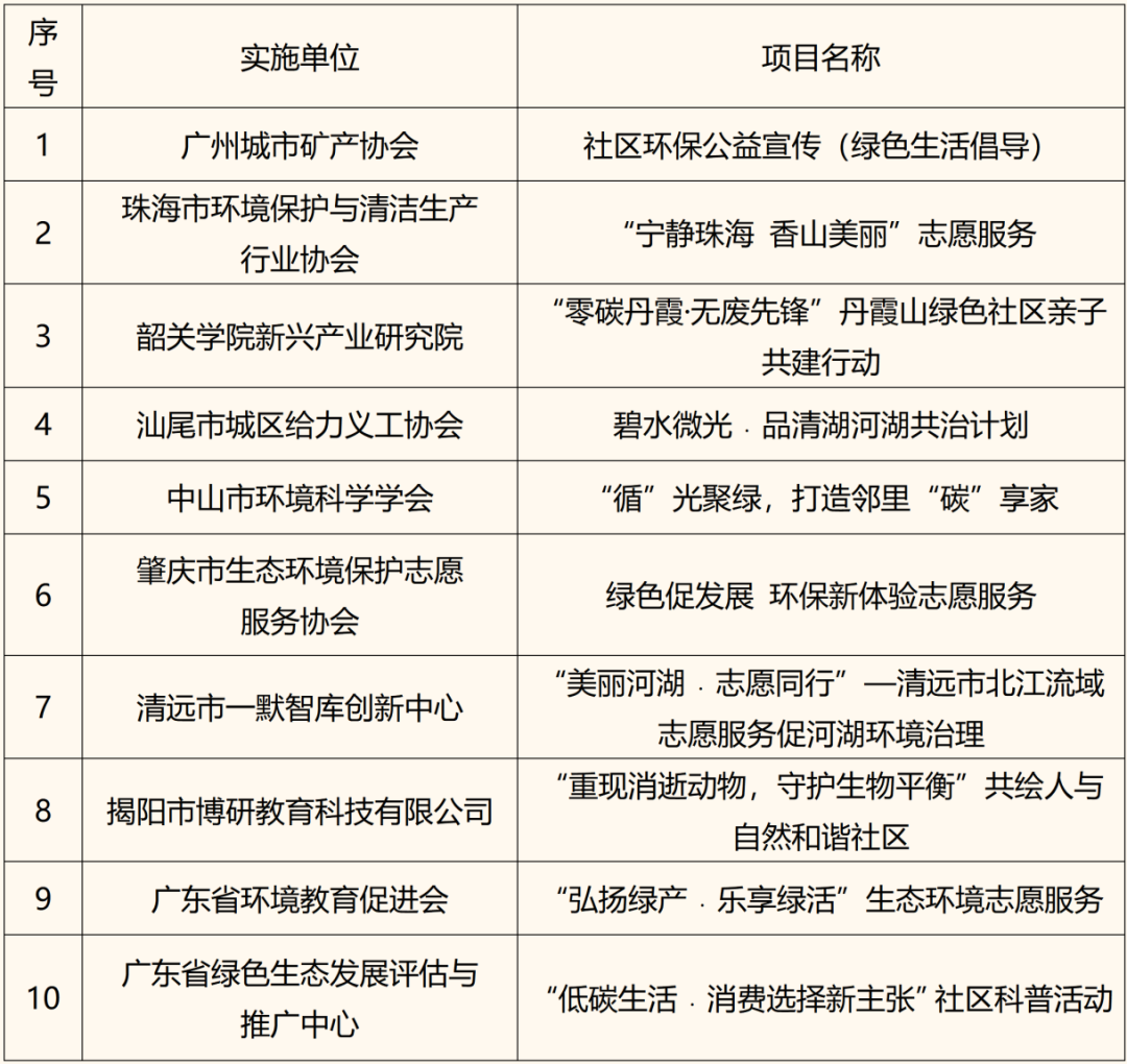
究竟哪些项目成功入选?一起来看详细名单!
首届“美丽广东,志愿有我”生态环境
志愿服务项目大赛入选项目名单
希望各入选单位认真组织实施,确保项目落地见效,共同推动我省生态环境志愿服务工作高质量发展,营造美丽广东共建共享的良好氛围。
来源/广东省环境保护宣传教育中心
整理/广东生态环境微信编辑小组
全国人大代表、广东省生态环境厅厅长徐晓霞:“广东奇迹”证明生态环境保护与经济发展不是“二选一”
点击在看 ,一起助力生态环保
免责声明:本文由南方+客户端“南方号”入驻单位发布,不代表“南方+”的观点和立场。
订阅后可查看全文(剩余80%)












